Warning:
JavaScript is turned OFF. None of the links on this page will work until it is reactivated.
If you need help turning JavaScript On, click here.
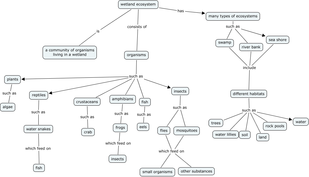
This Concept Map, created with IHMC CmapTools, has information related to: SVETLANA PRE, organisms such as fish, amphibians such as frogs, crustaceans such as crab, organisms such as crustaceans, many types of ecosystems such as sea shore, organisms such as amphibians, different habitats such as water, different habitats such as land, flies which feed on small organisms, flies which feed on other substances, wetland ecosystem consists of organisms, sea shore include different habitats, different habitats such as rock pools, river bank include different habitats, fish such as eels, mosquitoes which feed on other substances, many types of ecosystems such as river bank, different habitats such as trees, organisms such as reptiles, different habitats such as water lillies