Warning:
JavaScript is turned OFF. None of the links on this page will work until it is reactivated.
If you need help turning JavaScript On, click here.
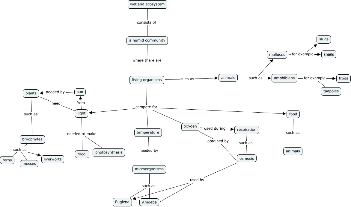
This Concept Map, created with IHMC CmapTools, has information related to: AMBER PRE, a humid community where there are living organisms, living organisms compete for temperature, molluscs for example slugs, bryophytes such as liverworts, light needed to make food, animals such as molluscs, bryophytes such as ferns, osmosis used by Amoeba, plants need light, living organisms compete for light, living organisms compete for oxygen, sun needed by plants, living organisms compete for food, food such as animals, light needed to make photosynthesis, amphibians for example tadpoles, amphibians for example frogs, oxygen obtained by osmosis, bryophytes such as mosses, molluscs for example snails