Warning:
JavaScript is turned OFF. None of the links on this page will work until it is reactivated.
If you need help turning JavaScript On, click here.
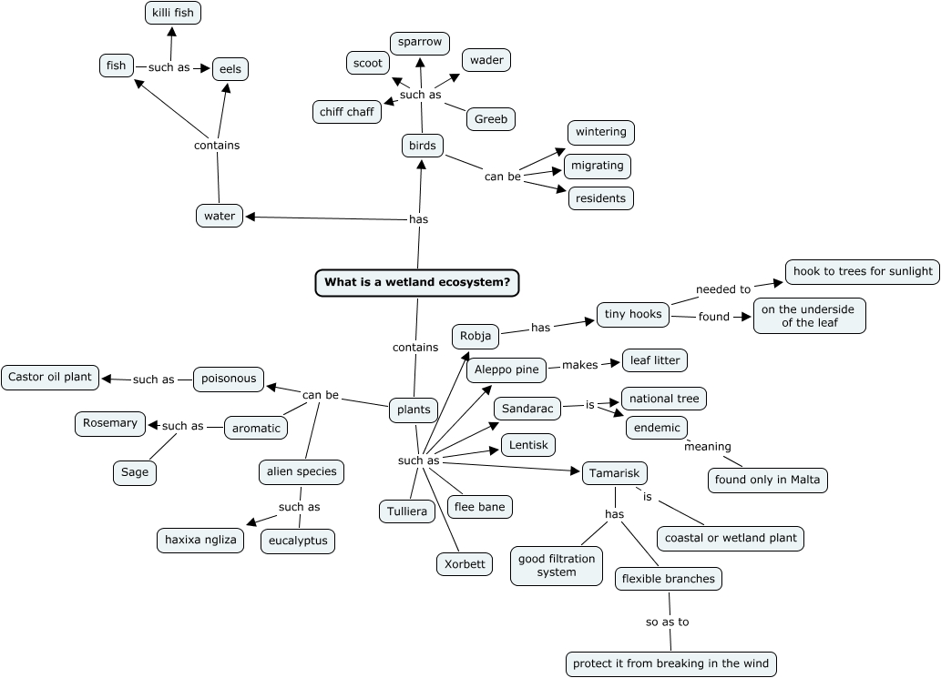
This Concept Map, created with IHMC CmapTools, has information related to: YASMIN POST, birds such as Greeb, birds such as wader, birds such as chiff chaff, birds can be migrating, birds can be residents, Sandarac is endemic, Tamarisk has flexible branches, fish such as eels, plants such as Robja, plants such as Tulliera, flexible branches so as to protect it from breaking in the wind, Robja has tiny hooks, water contains fish, Tamarisk has good filtration system, fish such as killi fish, birds such as sparrow, endemic meaning found only in Malta, Aleppo pine makes leaf litter, plants such as Xorbett, water contains eels