Warning:
JavaScript is turned OFF. None of the links on this page will work until it is reactivated.
If you need help turning JavaScript On, click here.
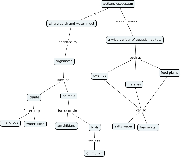
This Concept Map, created with IHMC CmapTools, has information related to: REBECCA POST, organisms such as plants, swamps can be freshwater, a wide variety of aquatic habitats such as swamps, wetland ecosystem encompasses a wide variety of aquatic habitats, a wide variety of aquatic habitats such as marshes, animals for example birds, swamps can be salty water, wetland ecosystem is where earth and water meet, food plains can be freshwater, organisms such as animals, marshes can be freshwater, plants for example mangrove, birds such as Chiff chaff, where earth and water meet inhabited by organisms, plants for example water lillies, a wide variety of aquatic habitats such as food plains, animals for example amphibians, food plains can be salty water, marshes can be salty water