Warning:
JavaScript is turned OFF. None of the links on this page will work until it is reactivated.
If you need help turning JavaScript On, click here.
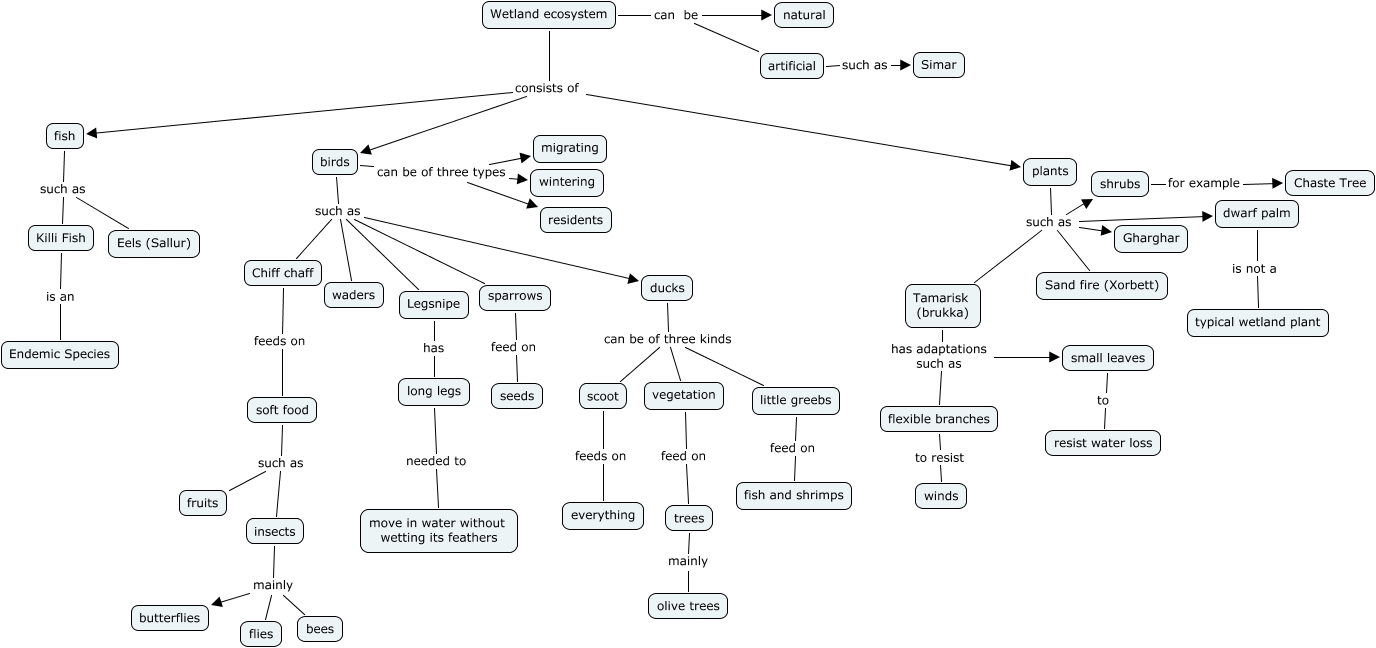
This Concept Map, created with IHMC CmapTools, has information related to: AMBER POST, vegetation feed on trees, ducks can be of three kinds vegetation, trees mainly olive trees, plants such as Tamarisk (brukka), birds such as waders, Chiff chaff feeds on soft food, fish such as Eels (Sallur), plants such as Sand fire (Xorbett), shrubs for example Chaste Tree, fish such as Killi Fish, insects mainly butterflies, birds such as sparrows, birds can be of three types residents, ducks can be of three kinds little greebs, Wetland ecosystem consists of fish, artificial such as Simar, Killi Fish is an Endemic Species, Wetland ecosystem can be artificial, long legs needed to move in water without wetting its feathers, soft food such as insects