Warning:
JavaScript is turned OFF. None of the links on this page will work until it is reactivated.
If you need help turning JavaScript On, click here.
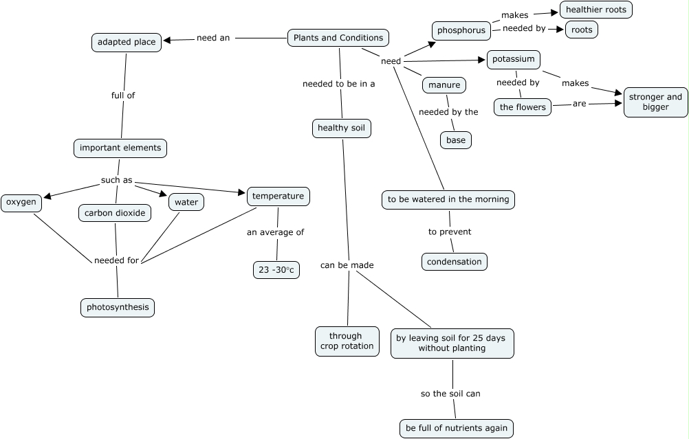
This Concept Map, created with IHMC CmapTools, has information related to: BERNICE POST, important elements such as oxygen, manure needed by the base, important elements such as carbon dioxide, Plants and Conditions need to be watered in the morning, Plants and Conditions needed to be in a healthy soil, water needed for photosynthesis, the flowers are stronger and bigger, healthy soil can be made by leaving soil for 25 days without planting, to be watered in the morning to prevent condensation, potassium needed by the flowers, carbon dioxide needed for photosynthesis, temperature needed for photosynthesis, important elements such as water, temperature an average of 23 -30°c, oxygen needed for photosynthesis, healthy soil can be made through crop rotation, phosphorus makes healthier roots, Plants and Conditions need an adapted place, by leaving soil for 25 days without planting so the soil can be full of nutrients again, adapted place full of important elements