Warning:
JavaScript is turned OFF. None of the links on this page will work until it is reactivated.
If you need help turning JavaScript On, click here.
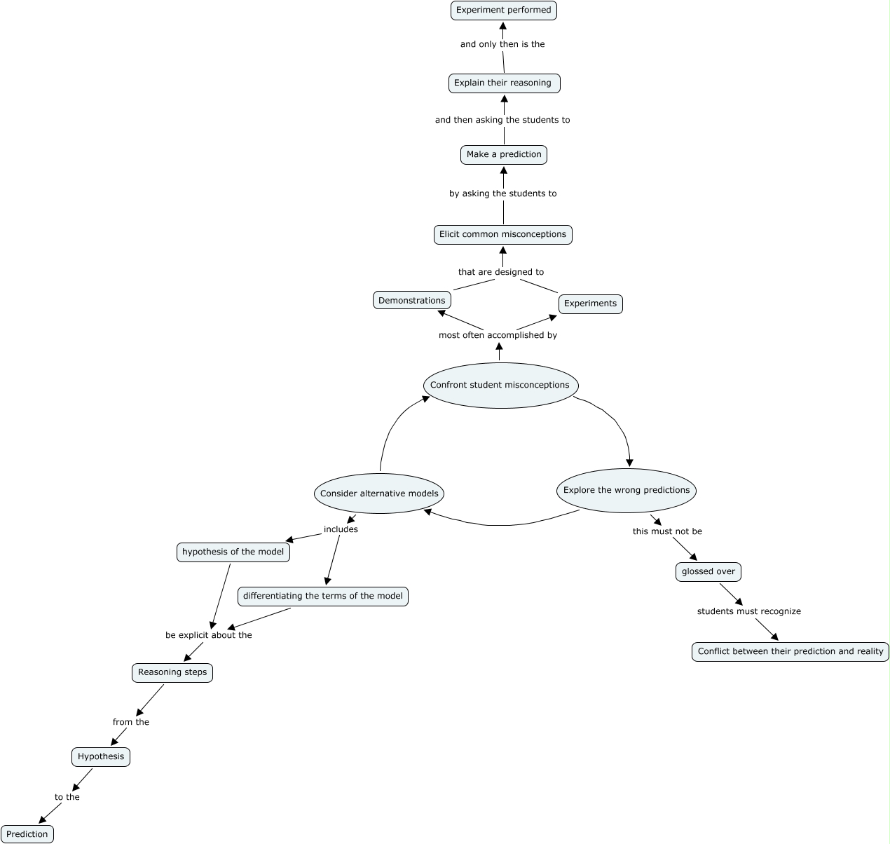
This Concept Map, created with IHMC CmapTools, has information related to: Deal Explicitly with STudents Alternative Conceptions, Reasoning steps from the Hypothesis, Explain their reasoning and only then is the Experiment performed, Make a prediction and then asking the students to Explain their reasoning, Consider alternative models Confront student misconceptions, Elicit common misconceptions by asking the students to Make a prediction, Hypothesis to the Prediction, Experiments that are designed to Elicit common misconceptions, Consider alternative models includes hypothesis of the model, differentiating the terms of the model be explicit about the Reasoning steps, Demonstrations that are designed to Elicit common misconceptions, Consider alternative models includes differentiating the terms of the model, glossed over students must recognize Conflict between their prediction and reality, Explore the wrong predictions this must not be glossed over, hypothesis of the model be explicit about the Reasoning steps, Confront student misconceptions most often accomplished by Experiments, Confront student misconceptions most often accomplished by Demonstrations, Explore the wrong predictions Consider alternative models, Confront student misconceptions Explore the wrong predictions