Warning:
JavaScript is turned OFF. None of the links on this page will work until it is reactivated.
If you need help turning JavaScript On, click here.
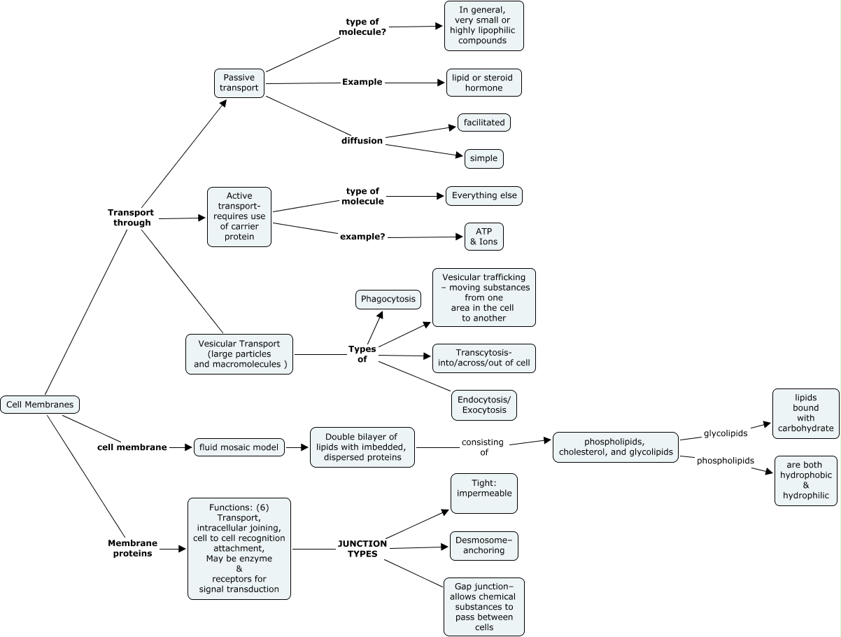
This Concept Map, created with IHMC CmapTools, has information related to: cell membranes, Functions: (6) Transport, intracellular joining, cell to cell recognition attachment, May be enzyme & receptors for signal transduction JUNCTION TYPES Gap junction– allows chemical substances to pass between cells, Vesicular Transport (large particles and macromolecules ) Types of Phagocytosis, Active transport- requires use of carrier protein type of molecule Everything else, Passive transport type of molecule? In general, very small or highly lipophilic compounds, Vesicular Transport (large particles and macromolecules ) Types of Endocytosis/ Exocytosis, Cell Membranes Transport through Active transport- requires use of carrier protein, Active transport- requires use of carrier protein example? ATP & Ions, Cell Membranes Transport through Passive transport, phospholipids, cholesterol, and glycolipids glycolipids lipids bound with carbohydrate, Functions: (6) Transport, intracellular joining, cell to cell recognition attachment, May be enzyme & receptors for signal transduction JUNCTION TYPES Tight: impermeable, phospholipids, cholesterol, and glycolipids phospholipids are both hydrophobic & hydrophilic, Vesicular Transport (large particles and macromolecules ) Types of Transcytosis- into/across/out of cell, Vesicular Transport (large particles and macromolecules ) Types of Vesicular trafficking – moving substances from one area in the cell to another, Cell Membranes Membrane proteins Functions: (6) Transport, intracellular joining, cell to cell recognition attachment, May be enzyme & receptors for signal transduction, Passive transport diffusion facilitated, fluid mosaic model Double bilayer of lipids with imbedded, dispersed proteins, Passive transport Example lipid or steroid hormone, Functions: (6) Transport, intracellular joining, cell to cell recognition attachment, May be enzyme & receptors for signal transduction JUNCTION TYPES Desmosome– anchoring, Passive transport diffusion simple, Cell Membranes cell membrane fluid mosaic model