Warning:
JavaScript is turned OFF. None of the links on this page will work until it is reactivated.
If you need help turning JavaScript On, click here.
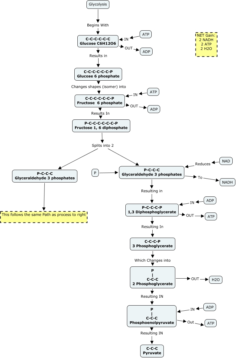
This Concept Map, created with IHMC CmapTools, has information related to: Glycolysis, P | C-C-C Phosphoenolpyruvate Out ATP, P-C-C-C-P 1,3 Diphosphoglycerate OUT ATP, Glycolysis Begins With C-C-C-C-C-C Glucose C6H12O6, P-C-C-C Glyceraldehyde 3 phosphates To NADH, ADP IN P-C-C-C-P 1,3 Diphosphoglycerate, P | C-C-C 2 Phosphoglycerate Resulting IN P | C-C-C Phosphoenolpyruvate, ATP IN C-C-C-C-C-C-P Fructose 6 phosphate, NAD Reduces P-C-C-C Glyceraldehyde 3 phosphates, ADP IN P | C-C-C Phosphoenolpyruvate, P-C-C-C-C-C-C-P Fructose 1, 6 diphosphate Splits into 2 P-C-C-C Glyceraldehyde 3 phosphates, P-C-C-C Glyceraldehyde 3 phosphates Resulting in P-C-C-C-P 1,3 Diphosphoglycerate, P | C-C-C 2 Phosphoglycerate OUT H2O, P-C-C-C Glyceraldehyde 3 phosphates This follows the same Path as process to right, C-C-C-C-C-C-P Glucose 6 phosphate Changes shapes (isomer) into C-C-C-C-C-C-P Fructose 6 phosphate, P-C-C-C-P 1,3 Diphosphoglycerate Resulting In C-C-C-P 3 Phosphoglycerate, C-C-C-C-C-C Glucose C6H12O6 Results in C-C-C-C-C-C-P Glucose 6 phosphate, C-C-C-C-C-C-P Fructose 6 phosphate Results In P-C-C-C-C-C-C-P Fructose 1, 6 diphosphate, C-C-C-C-C-C-P Fructose 6 phosphate OUT ADP, P-C-C-C-C-C-C-P Fructose 1, 6 diphosphate Splits into 2 P-C-C-C Glyceraldehyde 3 phosphates, P ???? P-C-C-C Glyceraldehyde 3 phosphates