Warning:
JavaScript is turned OFF. None of the links on this page will work until it is reactivated.
If you need help turning JavaScript On, click here.
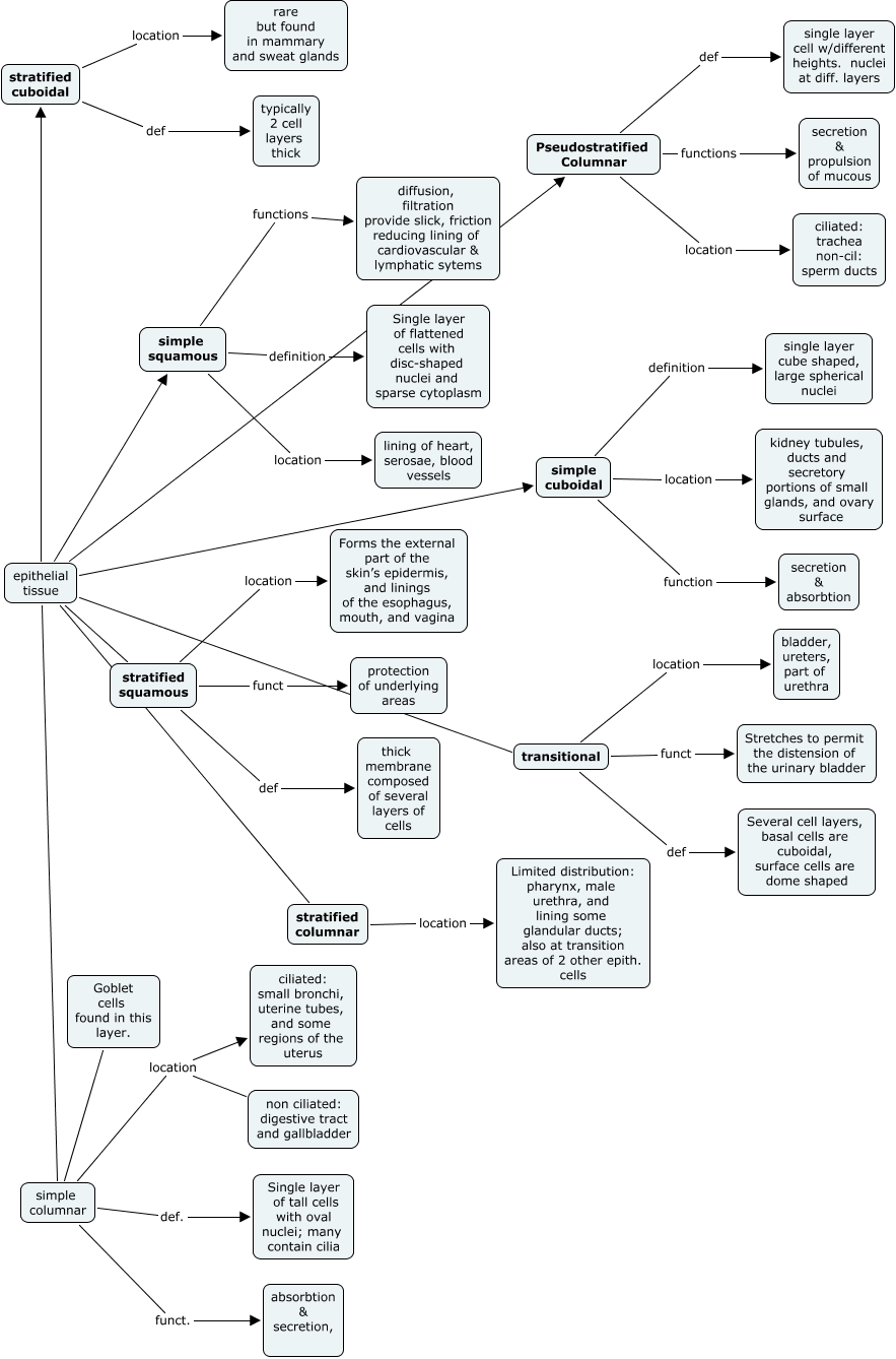
This Concept Map, created with IHMC CmapTools, has information related to: epithelial tissue, Pseudostratified Columnar def single layer cell w/different heights. nuclei at diff. layers, simple columnar def. Single layer of tall cells with oval nuclei; many contain cilia, transitional def Several cell layers, basal cells are cuboidal, surface cells are dome shaped, simple cuboidal definition single layer cube shaped, large spherical nuclei, epithelial tissue Pseudostratified Columnar, simple squamous location lining of heart, serosae, blood vessels, stratified cuboidal def typically 2 cell layers thick, transitional funct Stretches to permit the distension of the urinary bladder, stratified columnar location Limited distribution: pharynx, male urethra, and lining some glandular ducts; also at transition areas of 2 other epith. cells, simple columnar location ciliated: small bronchi, uterine tubes, and some regions of the uterus, Goblet cells found in this layer. simple columnar, transitional location bladder, ureters, part of urethra, simple columnar funct. absorbtion & secretion,, simple cuboidal location kidney tubules, ducts and secretory portions of small glands, and ovary surface, stratified cuboidal location rare but found in mammary and sweat glands, stratified squamous funct protection of underlying areas, epithelial tissue simple cuboidal, simple squamous definition Single layer of flattened cells with disc-shaped nuclei and sparse cytoplasm, epithelial tissue simple columnar, Pseudostratified Columnar functions secretion & propulsion of mucous