Warning:
JavaScript is turned OFF. None of the links on this page will work until it is reactivated.
If you need help turning JavaScript On, click here.
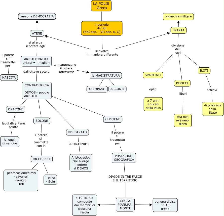
Questa Cmap, creata con IHMC CmapTools, contiene informazioni relative a: potere polis greca, il periodo dei RE (XXI sec. - VII sec. a. C) si evolve in maniera differente SPARTA, la MAGISTRATURA ARCONTI, ATENE si allarga il potere agli ARISTOCRATICI aristoi = i migliori, ARISTOCRATICI aristoi = i migliori mantengono il potere attraverso la MAGISTRATURA, ILOTI schiavi di proprietà dello Stato, ATENE verso la DEMOCRAZIA, CONTRASTO tra DEMOS= popolo ARISTOI DRACONE, COSTA PIANURA MONTI ognuna divise in 10 trittie, CONTRASTO tra DEMOS= popolo ARISTOI CLISTENE, ARISTOCRATICI aristoi = i migliori dall'ottavo secolo CONTRASTO tra DEMOS= popolo ARISTOI, CLISTENE il potere si trasmette per POSIZIONE GEOGRAFICA, ARISTOCRATICI aristoi = i migliori il potere si trasmette per NASCITA, SPARTA oligarchia militare, CONTRASTO tra DEMOS= popolo ARISTOI PISISTRATO, PISISTRATO la TIRANNIDE Aristocratico che allargò il potere al DEMOS, la MAGISTRATURA AEROPAGO, POSIZIONE GEOGRAFICA DIVIDE IN TRE FASCE E IL TERRITIRIO COSTA PIANURA MONTI, il periodo dei RE (XXI sec. - VII sec. a. C) si evolve in maniera differente ATENE, DRACONE le leggi diventano scritte le leggi di sangue, LA POLIS Greca il periodo dei RE (XXI sec. - VII sec. a. C)