Warning:
JavaScript is turned OFF. None of the links on this page will work until it is reactivated.
If you need help turning JavaScript On, click here.
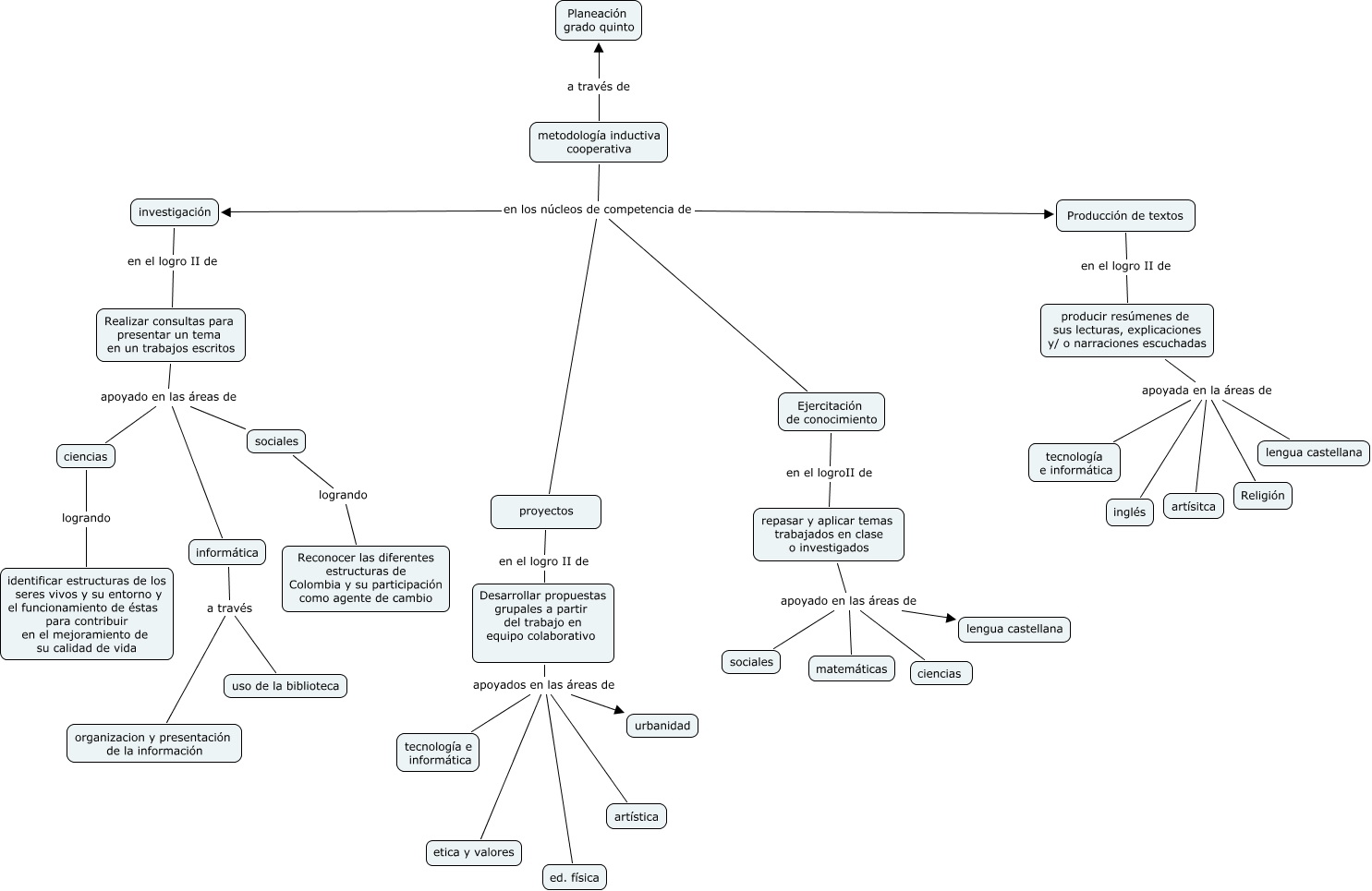
Este Cmap, tiene información relacionada con: planeacion periodo2, ciencias logrando identificar estructuras de los seres vivos y su entorno y el funcionamiento de éstas para contribuir en el mejoramiento de su calidad de vida, producir resúmenes de sus lecturas, explicaciones y/ o narraciones escuchadas apoyada en la áreas de artísitca, metodología inductiva cooperativa en los núcleos de competencia de Ejercitación de conocimiento, producir resúmenes de sus lecturas, explicaciones y/ o narraciones escuchadas apoyada en la áreas de Religión, metodología inductiva cooperativa en los núcleos de competencia de investigación, Desarrollar propuestas grupales a partir del trabajo en equipo colaborativo apoyados en las áreas de tecnología e informática, Desarrollar propuestas grupales a partir del trabajo en equipo colaborativo apoyados en las áreas de artística, producir resúmenes de sus lecturas, explicaciones y/ o narraciones escuchadas apoyada en la áreas de lengua castellana, Realizar consultas para presentar un tema en un trabajos escritos apoyado en las áreas de ciencias, Ejercitación de conocimiento en el logroII de repasar y aplicar temas trabajados en clase o investigados, investigación en el logro II de Realizar consultas para presentar un tema en un trabajos escritos, Producción de textos en el logro II de producir resúmenes de sus lecturas, explicaciones y/ o narraciones escuchadas, informática a través uso de la biblioteca, producir resúmenes de sus lecturas, explicaciones y/ o narraciones escuchadas apoyada en la áreas de inglés, repasar y aplicar temas trabajados en clase o investigados apoyado en las áreas de ciencias, sociales logrando Reconocer las diferentes estructuras de Colombia y su participación como agente de cambio, repasar y aplicar temas trabajados en clase o investigados apoyado en las áreas de matemáticas, producir resúmenes de sus lecturas, explicaciones y/ o narraciones escuchadas apoyada en la áreas de tecnología e informática, Desarrollar propuestas grupales a partir del trabajo en equipo colaborativo apoyados en las áreas de urbanidad, Realizar consultas para presentar un tema en un trabajos escritos apoyado en las áreas de sociales