Warning:
JavaScript is turned OFF. None of the links on this page will work until it is reactivated.
If you need help turning JavaScript On, click here.
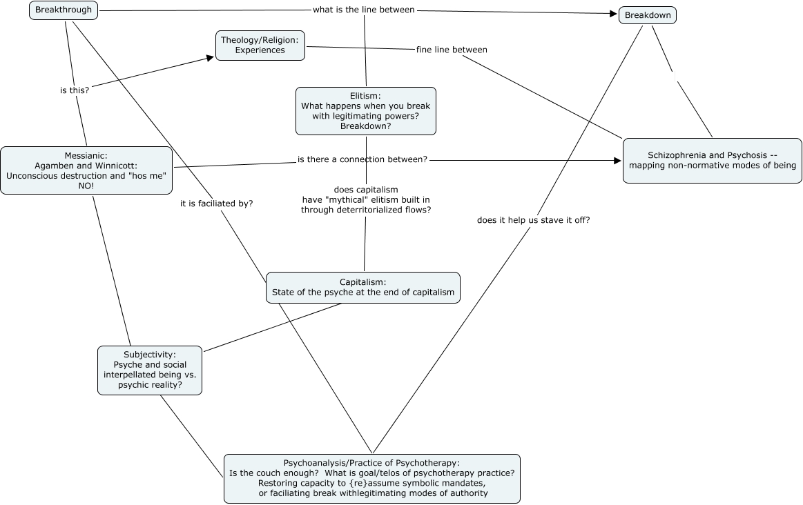
This Concept Map, created with IHMC CmapTools, has information related to: My Brain on Deleuze and PhD, Breakdown Schizophrenia and Psychosis -- mapping non-normative modes of being, Breakthrough is this? Theology/Religion: Experiences, Breakthrough what is the line between Breakdown, Subjectivity: Psyche and social interpellated being vs. psychic reality? ???? Psychoanalysis/Practice of Psychotherapy: Is the couch enough? What is goal/telos of psychotherapy practice? Restoring capacity to {re}assume symbolic mandates, or faciliating break withlegitimating modes of authority, Messianic: Agamben and Winnicott: Unconscious destruction and "hos me" NO! is there a connection between? Schizophrenia and Psychosis -- mapping non-normative modes of being, Subjectivity: Psyche and social interpellated being vs. psychic reality? ???? Capitalism: State of the psyche at the end of capitalism, Theology/Religion: Experiences fine line between Schizophrenia and Psychosis -- mapping non-normative modes of being, Messianic: Agamben and Winnicott: Unconscious destruction and "hos me" NO! ???? Subjectivity: Psyche and social interpellated being vs. psychic reality?, Breakdown does it help us stave it off? Psychoanalysis/Practice of Psychotherapy: Is the couch enough? What is goal/telos of psychotherapy practice? Restoring capacity to {re}assume symbolic mandates, or faciliating break withlegitimating modes of authority, Breakthrough what is the line between Elitism: What happens when you break with legitimating powers? Breakdown?, Breakthrough it is faciliated by? Psychoanalysis/Practice of Psychotherapy: Is the couch enough? What is goal/telos of psychotherapy practice? Restoring capacity to {re}assume symbolic mandates, or faciliating break withlegitimating modes of authority, Elitism: What happens when you break with legitimating powers? Breakdown? does capitalism have "mythical" elitism built in through deterritorialized flows? Capitalism: State of the psyche at the end of capitalism, Breakthrough is this? Messianic: Agamben and Winnicott: Unconscious destruction and "hos me" NO!