Warning:
JavaScript is turned OFF. None of the links on this page will work until it is reactivated.
If you need help turning JavaScript On, click here.
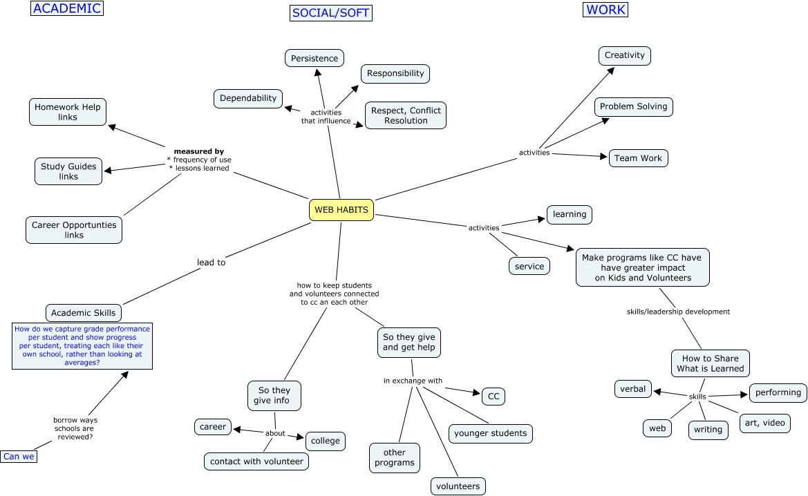
This Concept Map has information related to: CC Learning Goals, WEB HABITS activities learning, How to Share What is Learned skills web, WEB HABITS measured by * frequency of use * lessons learned Homework Help links, WEB HABITS lead to Academic Skills, So they give info about contact with volunteer, So they give info about college, Can we borrow ways schools are reviewed? How do we capture grade performance per student and show progress per student, treating each like their own school, rather than looking at averages?, How to Share What is Learned skills writing, So they give and get help in exchange with younger students, So they give and get help in exchange with other programs