Warning:
JavaScript is turned OFF. None of the links on this page will work until it is reactivated.
If you need help turning JavaScript On, click here.
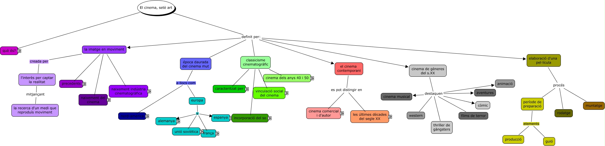
Este Cmap, tiene información relacionada con: Selene Maldonado - tema 15, la imatge en moviment naixement espectacle de Méliès, classicisme cinematogràfic la incorporació del so a regne unit, neorealisme destaquen J.A.Bardem, difusió del cinema en sales itinerants, el cinema contemporani es pot distingir en cinema comercial i d'autor, la imatge en moviment creada per l'interès per captar la realitat, El cinema, setè art definit per: elaboració d'una pel·lícula, classicisme cinematogràfic cinema del anys 40 i 50 el corrent dominant a Itàlia, destaquen directors com P.P.Pasolini, a frança es desenvolupa cinema carregat de crítica, invent de la fotografia tècniques cronotografia, el cinema contemporani es pot distingir en les últimes dècades del segle XX, cronotografia creada per E.J.Marey, classicisme cinematogràfic la vinculació social del cinema es converteix en mitjà de propaganda, efectes especials gràcies a la tecnologia, cinema de gèneres del s.XX destaquen cinema musical, directors com Renoir, cinema de gèneres del s.XX destaquen films de terror, europa a alemanya, elaboració d'una pel·lícula procés rodatge