Warning:
JavaScript is turned OFF. None of the links on this page will work until it is reactivated.
If you need help turning JavaScript On, click here.
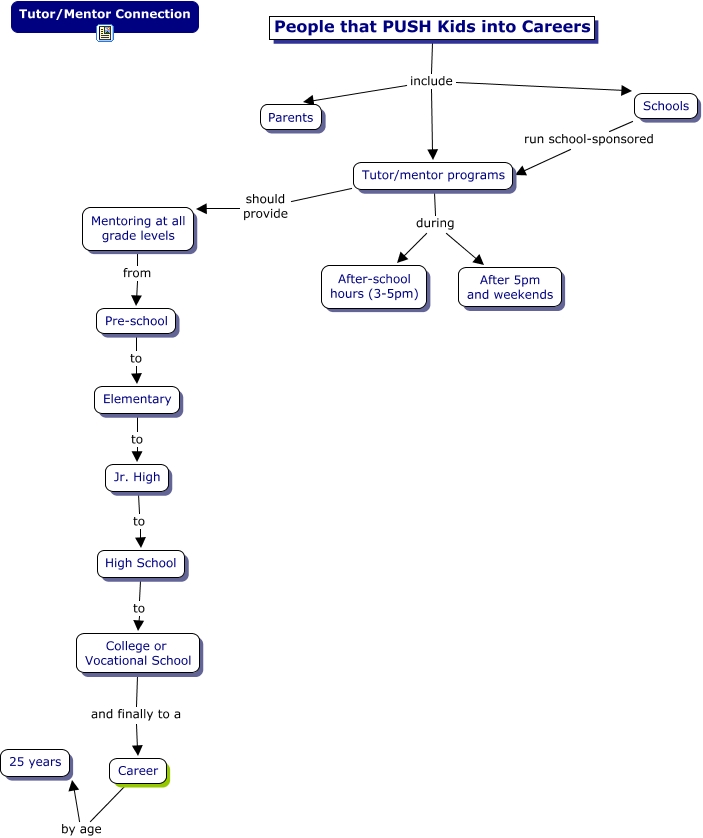
This Concept Map has information related to: People that PUSH kids into careers, Tutor/mentor programs during After-school hours (3-5pm), College or Vocational School and finally to a Career, Jr. High to High School, People that PUSH Kids into Careers include Tutor/mentor programs, People that PUSH Kids into Careers include Parents, Schools run school-sponsored Tutor/mentor programs, Career by age 25 years, People that PUSH Kids into Careers include Schools, Pre-school to Elementary, Elementary to Jr. High