Warning:
JavaScript is turned OFF. None of the links on this page will work until it is reactivated.
If you need help turning JavaScript On, click here.
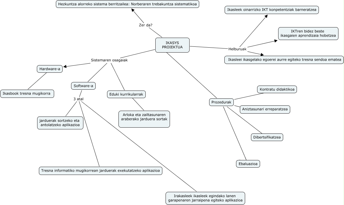
Este Cmap, tiene información relacionada con: Idoia, Eduki kurrikularrak Arloka eta zailtasunaren araberako jarduera sortak, IKASYS PROIEKTUA ???? Prozedurak, Software-a 3 atal Irakasleek ikasleek egindako lanen garapenaren jarraipena egiteko aplikazioa, IKASYS PROIEKTUA Sistemaren osagaiak Eduki kurrikularrak, Hardware-a Ikasbook tresna mugikorra, IKASYS PROIEKTUA Helburuak Ikasleei ikasgelako egoerei aurre egiteko tresna sendoa ematea, Prozedurak ???? Dibertsifikatzea, IKASYS PROIEKTUA Sistemaren osagaiak Software-a, Prozedurak ???? Kontratu didaktikoa, IKASYS PROIEKTUA Helburuak IKTren bidez beste ikasgaien aprendizaia hobetzea, IKASYS PROIEKTUA Sistemaren osagaiak Hardware-a, Prozedurak ???? Aniztasunari erreparatzea, Prozedurak ???? Ebaluazioa, IKASYS PROIEKTUA Zer da? Hezkuntza alorreko sistema berritzailea: Norberaren trebakuntza sistematikoa, Software-a 3 atal jarduerak sortzeko eta antolatzeko aplikazioa, IKASYS PROIEKTUA Helburuak Ikasleek oinarrizko IKT konpetentziak barneratzea, Software-a 3 atal Tresna informatiko mugikorrean jarduerak exekutatzeko aplikazioa