Warning:
JavaScript is turned OFF. None of the links on this page will work until it is reactivated.
If you need help turning JavaScript On, click here.
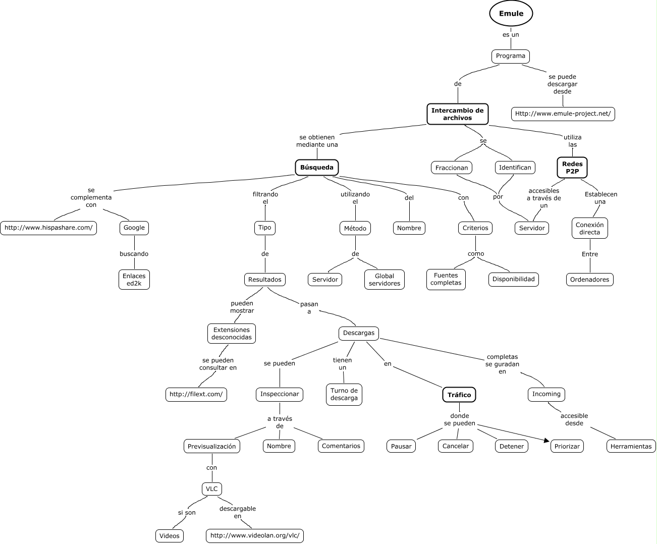
Este Cmap, tiene información relacionada con: Emule, Fraccionan por Servidor, Descargas en Tráfico, Búsqueda se complementa con http://www.hispashare.com/, Resultados pueden mostrar Extensiones desconocidas, Intercambio de archivos se Identifican, Descargas completas se guradan en Incoming, Inspeccionar a través de Previsualización, Incoming accesible desde Herramientas, Tráfico donde se pueden Detener, Redes P2P accesibles a través de un Servidor, Emule es un Programa, Descargas tienen un Turno de descarga, Tráfico donde se pueden Cancelar, Intercambio de archivos se obtienen mediante una Búsqueda, Tráfico donde se pueden Priorizar, Conexión directa Entre Ordenadores, Inspeccionar a través de Comentarios, Búsqueda filtrando el Tipo, Programa de Intercambio de archivos, Intercambio de archivos se Fraccionan