Warning:
JavaScript is turned OFF. None of the links on this page will work until it is reactivated.
If you need help turning JavaScript On, click here.
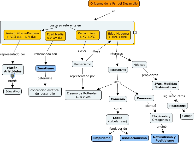
Este Cmap, tiene información relacionada con: Historia2, Locke (tabula rasa) fundador de Asociacionismo, Médicos propiciaron 1ªas. Medidas Sistemáticas, Humanismo representado por Erasmo de Rotterdam, Luis Vives, Edad Moderna s. XVI-s.XVIII intereses Educativos, Educativos como Erasmo de Rotterdam, Luis Vives, Educativos como Rousseau, Platón, Aristóteles interés Educativo, Comenio como Locke (tabula rasa), 1ªas. Medidas Sistemáticas siguieron otros Campe, Orígenes de la Ps. del Desarrollo en Desde la antogüedad grecolatina hasta fin s. XVIII, 1ªas. Medidas Sistemáticas siguieron otros Pestalozzi, Educativos como Comenio, Edad Media s.V-XV d.c. relacionado con Innatismo, Innatismo determina concepción estática del desarrollo, Edad Moderna s. XVI-s.XVIII intereses Médicos, Filogénesis y Ontogénesis originó Naturalismo y Positivismo, Período Greco-Romano s. VIII a.c.- s. V d.c. representado por Platón, Aristóteles, Humanismo influye Edad Moderna s. XVI-s.XVIII, Locke (tabula rasa) fundador de Empirismo, Rousseau planteó Filogénesis y Ontogénesis