Warning:
JavaScript is turned OFF. None of the links on this page will work until it is reactivated.
If you need help turning JavaScript On, click here.
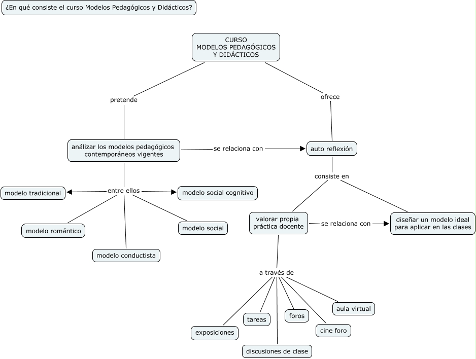
Este Cmap, tiene información relacionada con: Curso Modelos Pedagógicos y Didácticos, análizar los modelos pedagógicos contemporáneos vigentes entre ellos modelo social cognitivo, valorar propia práctica docente se relaciona con diseñar un modelo ideal para aplicar en las clases, análizar los modelos pedagógicos contemporáneos vigentes entre ellos modelo tradicional, análizar los modelos pedagógicos contemporáneos vigentes entre ellos modelo romántico, valorar propia práctica docente a través de exposiciones, análizar los modelos pedagógicos contemporáneos vigentes se relaciona con auto reflexión, valorar propia práctica docente a través de cine foro, CURSO MODELOS PEDAGÓGICOS Y DIDÁCTICOS pretende análizar los modelos pedagógicos contemporáneos vigentes, auto reflexión consiste en valorar propia práctica docente, análizar los modelos pedagógicos contemporáneos vigentes entre ellos modelo social, valorar propia práctica docente a través de foros, análizar los modelos pedagógicos contemporáneos vigentes entre ellos modelo conductista, valorar propia práctica docente a través de discusiones de clase, auto reflexión consiste en diseñar un modelo ideal para aplicar en las clases, CURSO MODELOS PEDAGÓGICOS Y DIDÁCTICOS ofrece auto reflexión, valorar propia práctica docente a través de aula virtual, valorar propia práctica docente a través de tareas