Warning:
JavaScript is turned OFF. None of the links on this page will work until it is reactivated.
If you need help turning JavaScript On, click here.
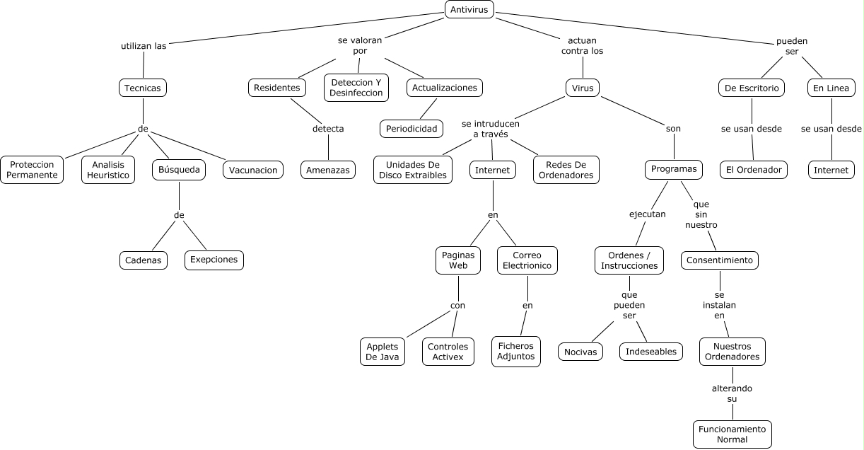
Este Cmap, tiene información relacionada con: Virus y antivirus, Residentes detecta Amenazas, Tecnicas de Proteccion Permanente, Ordenes / Instrucciones que pueden ser Nocivas, En Linea se usan desde Internet, Nuestros Ordenadores alterando su Funcionamiento Normal, Correo Electrionico en Ficheros Adjuntos, Antivirus pueden ser De Escritorio, Búsqueda de Cadenas, Programas ejecutan Ordenes / Instrucciones, Tecnicas de Analisis Heuristico, Ordenes / Instrucciones que pueden ser Indeseables, Antivirus se valoran por Actualizaciones, Virus se intruducen a través Redes De Ordenadores, Antivirus pueden ser En Linea, Programas que sin nuestro Consentimiento, Virus son Programas, Búsqueda de Exepciones, Antivirus se valoran por Deteccion Y Desinfeccion, Internet en Paginas Web, Tecnicas de Vacunacion