Warning:
JavaScript is turned OFF. None of the links on this page will work until it is reactivated.
If you need help turning JavaScript On, click here.
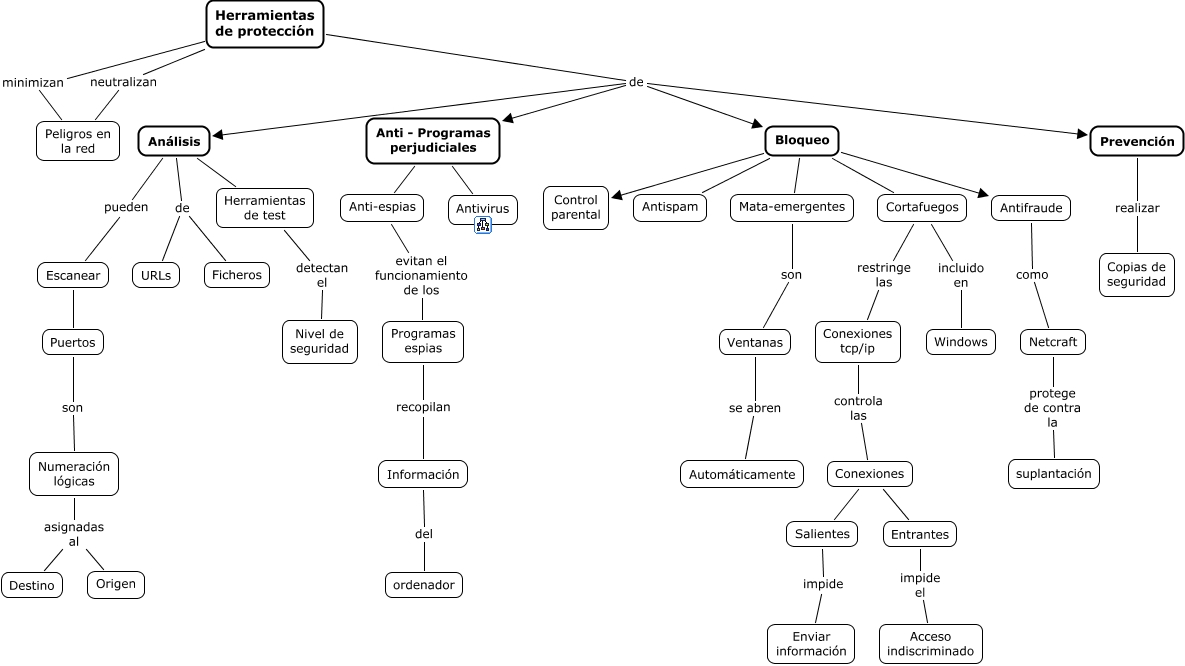
Este Cmap, tiene información relacionada con: Seguridad general, Bloqueo Antispam, Bloqueo Cortafuegos, Cortafuegos incluido en Windows, Netcraft protege de contra la suplantación, Análisis pueden Escanear, Salientes impide Enviar información, Herramientas de protección de Anti - Programas perjudiciales, Análisis Herramientas de test, Entrantes impide el Acceso indiscriminado, Análisis de URLs, Prevención realizar Copias de seguridad, Bloqueo Mata-emergentes, Mata-emergentes son Ventanas, Ventanas se abren Automáticamente, Herramientas de protección de Análisis, Herramientas de protección de Prevención, Herramientas de protección neutralizan Peligros en la red, Anti - Programas perjudiciales Anti-espias, Conexiones tcp/ip controla las Conexiones, Cortafuegos restringe las Conexiones tcp/ip