Warning:
JavaScript is turned OFF. None of the links on this page will work until it is reactivated.
If you need help turning JavaScript On, click here.
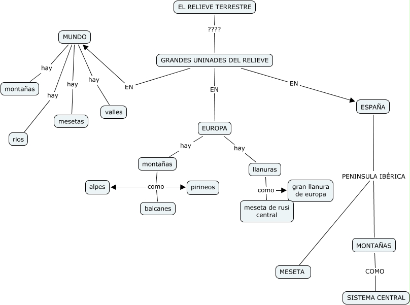
Este Cmap, tiene información relacionada con: El Relieve-1, MONTAÑAS COMO SISTEMA CENTRAL, montañas como pirineos, MUNDO hay valles, llanuras como meseta de rusi central, GRANDES UNINADES DEL RELIEVE EN EUROPA, GRANDES UNINADES DEL RELIEVE EN MUNDO, ESPAÑA PENINSULA IBÉRICA MONTAÑAS, MUNDO hay montañas, EUROPA hay montañas, llanuras como gran llanura de europa, montañas como alpes, montañas como balcanes, MUNDO hay mesetas, EUROPA hay llanuras, MUNDO hay rios, ESPAÑA PENINSULA IBÉRICA MESETA, EL RELIEVE TERRESTRE ???? GRANDES UNINADES DEL RELIEVE, GRANDES UNINADES DEL RELIEVE EN ESPAÑA