Warning:
JavaScript is turned OFF. None of the links on this page will work until it is reactivated.
If you need help turning JavaScript On, click here.
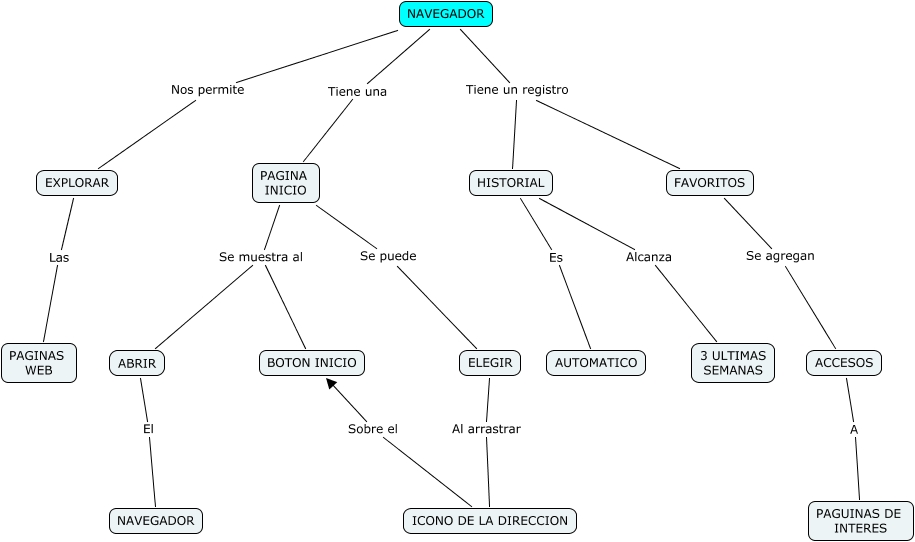
Este Cmap, tiene información relacionada con: NAVEGADOR, ABRIR El NAVEGADOR, NAVEGADOR Tiene un registro FAVORITOS, NAVEGADOR Tiene un registro HISTORIAL, HISTORIAL Es AUTOMATICO, EXPLORAR Las PAGINAS WEB, PAGINA INICIO Se muestra al ABRIR, ELEGIR Al arrastrar ICONO DE LA DIRECCION, ICONO DE LA DIRECCION Sobre el BOTON INICIO, PAGINA INICIO Se puede ELEGIR, FAVORITOS Se agregan ACCESOS, NAVEGADOR Tiene una PAGINA INICIO, NAVEGADOR Nos permite EXPLORAR, HISTORIAL Alcanza 3 ULTIMAS SEMANAS, ACCESOS A PAGUINAS DE INTERES, PAGINA INICIO Se muestra al BOTON INICIO