Warning:
JavaScript is turned OFF. None of the links on this page will work until it is reactivated.
If you need help turning JavaScript On, click here.
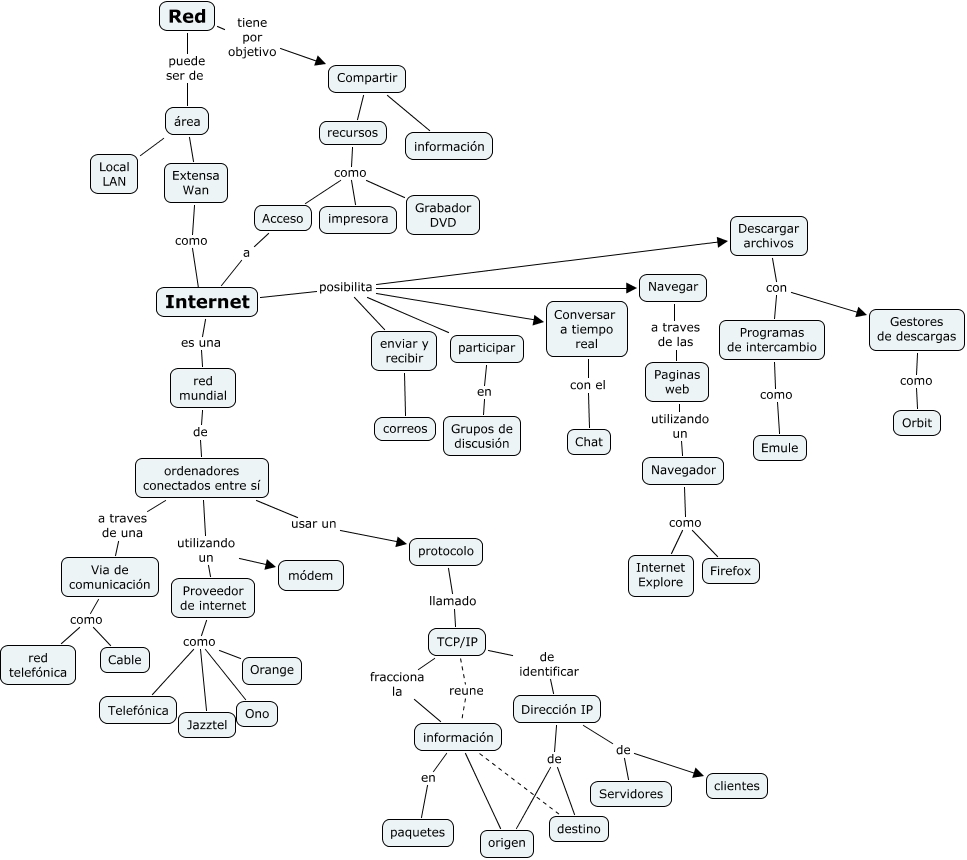
Este Cmap, tiene información relacionada con: Internet, Proveedor de internet como Ono, Internet posibilita Descargar archivos, TCP/IP de identificar Dirección IP, Red tiene por objetivo Compartir, Acceso a Internet, Compartir información, TCP/IP reune información, Internet posibilita enviar y recibir, recursos como Grabador DVD, área Local LAN, información origen, ordenadores conectados entre sí utilizando un Proveedor de internet, Paginas web utilizando un Navegador, Compartir recursos, enviar y recibir correos, Dirección IP de destino, Extensa Wan como ????, Internet es una red mundial, Proveedor de internet como Orange, Dirección IP de origen