Warning:
JavaScript is turned OFF. None of the links on this page will work until it is reactivated.
If you need help turning JavaScript On, click here.
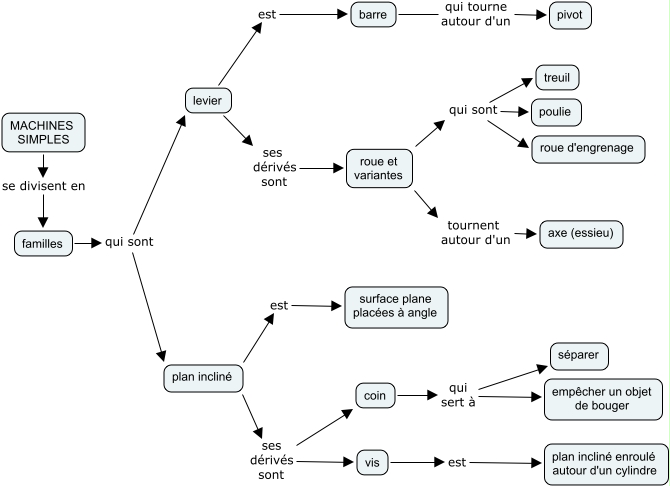
This Concept Map, created with IHMC CmapTools, has information related to: Les machines simples, familles qui sont levier, familles qui sont plan incliné, levier ses dérivés sont roue et variantes, vis est plan incliné enroulé autour d'un cylindre, roue et variantes tournent autour d'un axe (essieu), roue et variantes qui sont poulie, roue et variantes qui sont treuil, barre qui tourne autour d'un pivot, plan incliné ses dérivés sont coin, MACHINES SIMPLES se divisent en familles, coin qui sert à empêcher un objet de bouger, coin qui sert à séparer, roue et variantes qui sont roue d'engrenage, plan incliné est surface plane placées à angle, plan incliné ses dérivés sont vis, levier est barre