Warning:
JavaScript is turned OFF. None of the links on this page will work until it is reactivated.
If you need help turning JavaScript On, click here.
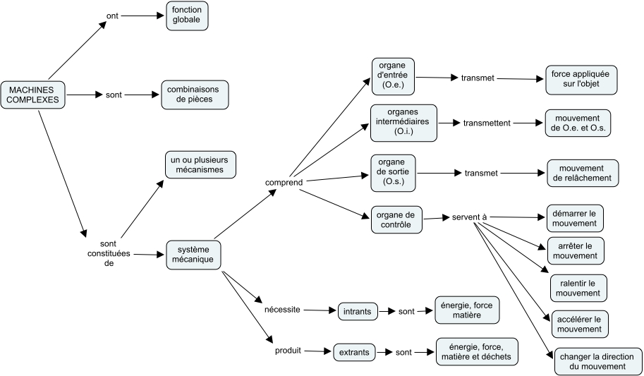
This Concept Map, created with IHMC CmapTools, has information related to: Les machines complexes, système mécanique nécessite intrants, organe de sortie (O.s.) transmet mouvement de relâchement, organes intermédiaires (O.i.) transmettent mouvement de O.e. et O.s., intrants sont énergie, force matière, organe de contrôle servent à arrêter le mouvement, extrants sont énergie, force, matière et déchets, MACHINES COMPLEXES sont constituées de un ou plusieurs mécanismes, organe de contrôle servent à accélérer le mouvement, organe de contrôle servent à démarrer le mouvement, système mécanique comprend organes intermédiaires (O.i.), système mécanique comprend organe d'entrée (O.e.), MACHINES COMPLEXES sont combinaisons de pièces, organe de contrôle servent à ralentir le mouvement, MACHINES COMPLEXES ont fonction globale, système mécanique produit extrants, système mécanique comprend organe de contrôle, organe d'entrée (O.e.) transmet force appliquée sur l'objet, MACHINES COMPLEXES sont constituées de système mécanique, système mécanique comprend organe de sortie (O.s.), organe de contrôle servent à changer la direction du mouvement