Warning:
JavaScript is turned OFF. None of the links on this page will work until it is reactivated.
If you need help turning JavaScript On, click here.
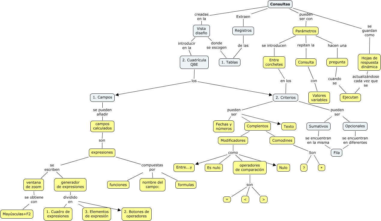
Este Cmap, tiene información relacionada con: Consultas I, operadores de comparación son >, 2. Cuadrícula QBE los 1. Campos, Parámetros repiten la Consulta, Modificadores como Nulo, 2. Criterios pueden ser Complentos, expresiones se escriben generador de expresiones, Hojas de respuesta dinámica actualizándose cada vez que se Ejecutan, Consultas pueden ser con Parámetros, 2. Cuadrícula QBE los 2. Criterios, 2. Criterios pueden ser Fechas y números, 2. Criterios pueden ser Sumativos, Vista diseño donde se escogen 1. Tablas, ventana de zoom se obtiene con Mayúsculas+F2, Parámetros hacen una pregunta, campos calculados son expresiones, Consulta con Valores variables, Consultas Extraen Registros, 2. Criterios pueden ser Opcionales, Consultas creadas en la Vista diseño, Parámetros se introducen Entre corchetes