Warning:
JavaScript is turned OFF. None of the links on this page will work until it is reactivated.
If you need help turning JavaScript On, click here.
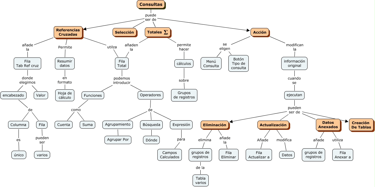
Este Cmap, tiene información relacionada con: Consultas II, Fila Total podemos introducir Operadores, Fila Total podemos introducir Funciones, ejecutan pueden ser de Datos Anexados, Actualización modifica Datos, Datos Anexados utiliza Fila Anexar a, <math xmlns="http://www.w3.org/1998/Math/MathML"> <mrow> <mtext> Totales </mtext> <sum/> </mrow> </math> permite hacer cálculos, Operadores de Expresión, encabezado de Columna, Búsqueda Dónde, Fila Tab Ref cruz donde elegimos encabezado, Funciones como Suma, Acción se eligen Menú Consulta, Eliminación elimina grupos de registros, Acción modifican la información original, Fila Tab Ref cruz donde elegimos Valor, Consultas puede ser de Acción, Acción se eligen Botón Tipo de consulta, Referencias Cruzadas utilza Fila Total, Expresión para Campos Calculados, Datos Anexados añade grupos de registros