Warning:
JavaScript is turned OFF. None of the links on this page will work until it is reactivated.
If you need help turning JavaScript On, click here.
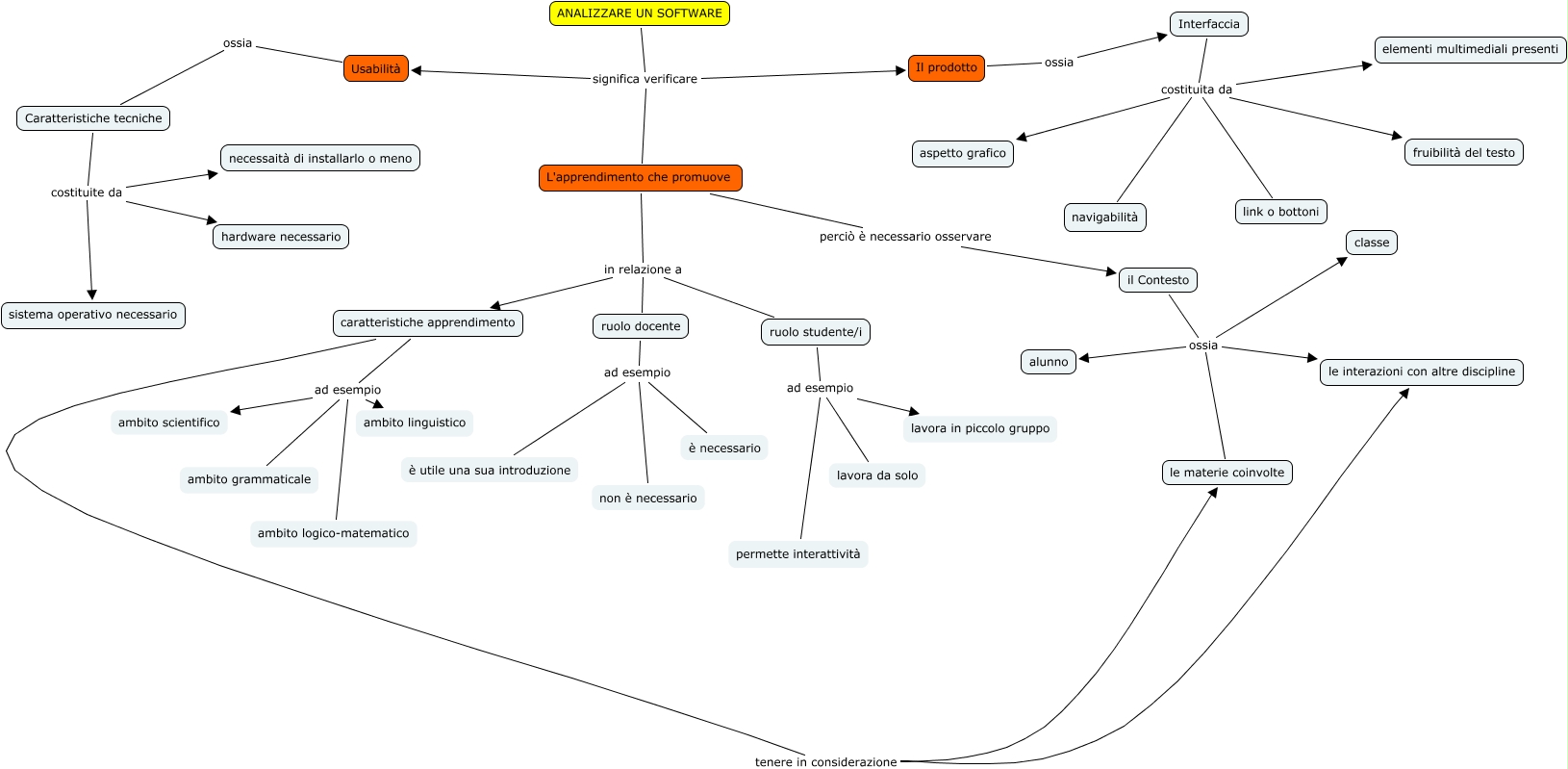
Questa Cmap, creata con IHMC CmapTools, contiene informazioni relative a: analisi software, Interfaccia costituita da fruibilità del testo, Interfaccia costituita da aspetto grafico, Il prodotto ossia Interfaccia, il Contesto ossia le materie coinvolte, Interfaccia costituita da elementi multimediali presenti, Interfaccia costituita da link o bottoni, caratteristiche apprendimento ad esempio ambito scientifico, caratteristiche apprendimento ad esempio ambito grammaticale, caratteristiche apprendimento ad esempio ambito logico-matematico, Interfaccia costituita da navigabilità, il Contesto ossia alunno, ruolo studente/i ad esempio permette interattività, L'apprendimento che promuove in relazione a ruolo studente/i, L'apprendimento che promuove perciò è necessario osservare il Contesto, ANALIZZARE UN SOFTWARE significa verificare Il prodotto, ruolo docente ad esempio è necessario, caratteristiche apprendimento ad esempio ambito linguistico, Usabilità ossia Caratteristiche tecniche, L'apprendimento che promuove in relazione a caratteristiche apprendimento, ANALIZZARE UN SOFTWARE significa verificare Usabilità