Warning:
JavaScript is turned OFF. None of the links on this page will work until it is reactivated.
If you need help turning JavaScript On, click here.
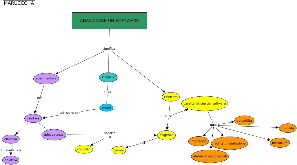
Questa Mappa Concettuale ha informazioni correlate a: analizzare software Marucco A, riflettere sulle esigenze, ANALIZZARE UN SOFTWARE significa riflettere, riflettere sulle caratteristiche del software, esigenze dell' utente, ANALIZZARE UN SOFTWARE significa sperimentare, valutare efficacia, adeguatezza rispetto a esigenze, criteri utilizzare per valutare, caratteristiche del software quali fruibilità, ANALIZZARE UN SOFTWARE significa scegliere, caratteristiche del software quali interfaccia, valutare adeguatezza, caratteristiche del software quali flessibilità, sperimentare per valutare, efficacia in relazione a obiettivi, caratteristiche del software quali elementi multimediali, caratteristiche del software quali facilità di istallazione, adeguatezza rispetto a contesto, scegliere quali criteri, caratteristiche del software quali versatilità