Warning:
JavaScript is turned OFF. None of the links on this page will work until it is reactivated.
If you need help turning JavaScript On, click here.
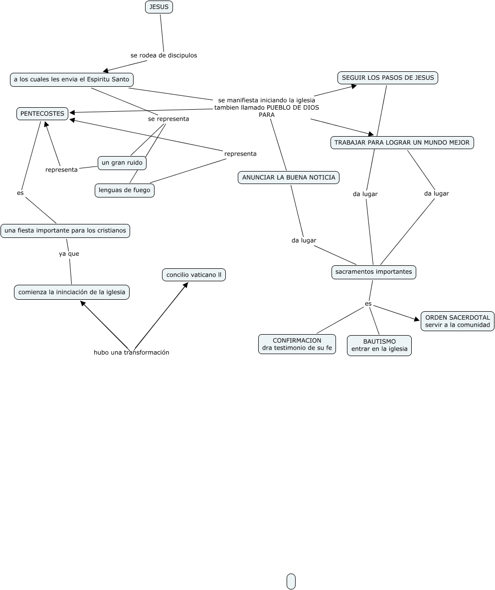
Este Cmap, tiene información relacionada con: Tema 5 (guillermo pedrero javier miranda), a los cuales les envia el Espiritu Santo se representa lenguas de fuego, SEGUIR LOS PASOS DE JESUS da lugar sacramentos importantes, JESUS se rodea de discipulos a los cuales les envia el Espiritu Santo, a los cuales les envia el Espiritu Santo se representa un gran ruido, sacramentos importantes es CONFIRMACION dra testimonio de su fe, a los cuales les envia el Espiritu Santo se manifiesta iniciando la iglesia tambien llamado PUEBLO DE DIOS PARA ANUNCIAR LA BUENA NOTICIA, sacramentos importantes es ORDEN SACERDOTAL servir a la comunidad, PENTECOSTES es una fiesta importante para los cristianos, concilio vaticano ll hubo una transformación comienza la ininciación de la iglesia, lenguas de fuego representa PENTECOSTES, sacramentos importantes es BAUTISMO entrar en la iglesia, ANUNCIAR LA BUENA NOTICIA da lugar sacramentos importantes, una fiesta importante para los cristianos ya que comienza la ininciación de la iglesia, a los cuales les envia el Espiritu Santo se manifiesta iniciando la iglesia tambien llamado PUEBLO DE DIOS PARA TRABAJAR PARA LOGRAR UN MUNDO MEJOR, a los cuales les envia el Espiritu Santo se manifiesta iniciando la iglesia tambien llamado PUEBLO DE DIOS PARA PENTECOSTES, comienza la ininciación de la iglesia concilio vaticano ll, TRABAJAR PARA LOGRAR UN MUNDO MEJOR da lugar sacramentos importantes, a los cuales les envia el Espiritu Santo se manifiesta iniciando la iglesia tambien llamado PUEBLO DE DIOS PARA SEGUIR LOS PASOS DE JESUS, un gran ruido representa PENTECOSTES