Warning:
JavaScript is turned OFF. None of the links on this page will work until it is reactivated.
If you need help turning JavaScript On, click here.
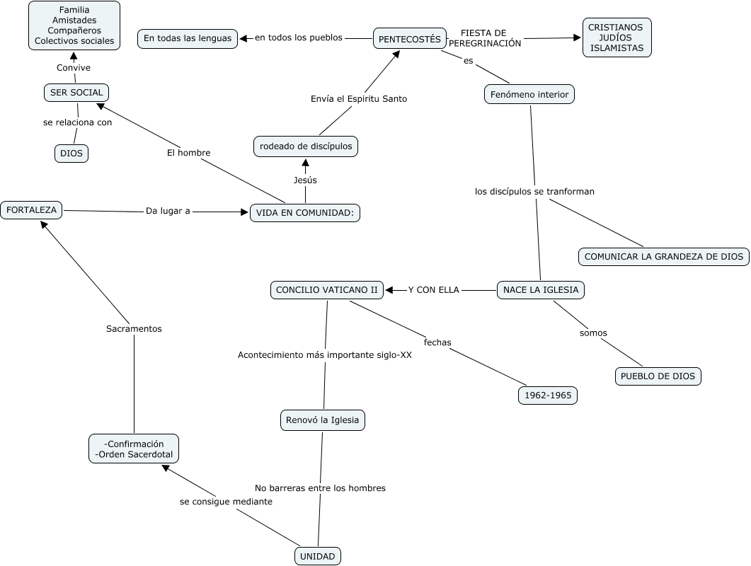
Este Cmap, tiene información relacionada con: TEMA5 (ELISA Y LEYRE), FORTALEZA Da lugar a VIDA EN COMUNIDAD:, rodeado de discípulos Envía el Espiritu Santo PENTECOSTÉS, Fenómeno interior los discípulos se tranforman NACE LA IGLESIA, VIDA EN COMUNIDAD: El hombre SER SOCIAL, -Confirmación -Orden Sacerdotal Sacramentos FORTALEZA, UNIDAD se consigue mediante -Confirmación -Orden Sacerdotal, PENTECOSTÉS FIESTA DE PEREGRINACIÓN CRISTIANOS JUDÍOS ISLAMISTAS, PENTECOSTÉS en todos los pueblos En todas las lenguas, NACE LA IGLESIA Y CON ELLA CONCILIO VATICANO II, Fenómeno interior los discípulos se tranforman COMUNICAR LA GRANDEZA DE DIOS, CONCILIO VATICANO II Acontecimiento más importante siglo-XX Renovó la Iglesia, PENTECOSTÉS es Fenómeno interior, CONCILIO VATICANO II fechas 1962-1965, NACE LA IGLESIA somos PUEBLO DE DIOS, SER SOCIAL Convive Familia Amistades Compañeros Colectivos sociales, VIDA EN COMUNIDAD: Jesús rodeado de discípulos, SER SOCIAL se relaciona con DIOS, Renovó la Iglesia No barreras entre los hombres UNIDAD