Warning:
JavaScript is turned OFF. None of the links on this page will work until it is reactivated.
If you need help turning JavaScript On, click here.
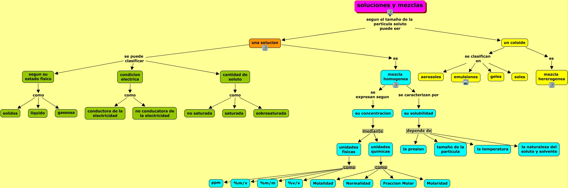
Este Cmap, tiene información relacionada con: soluciones y mezclas, condicion electrica como conductora de la electricidad, su solubilidad depende de tamaño de la particula, unidades quimicas como Molaridad, una solucion es mezcla homogenea, su solubilidad depende de la presion, un coloide se clasifican en geles, cantidad de soluto como no saturada, unidades fisicas como %m/m, soluciones y mezclas segun el tamaño de la particula soluto puede ser un coloide, unidades fisicas como %v/v, soluciones y mezclas segun el tamaño de la particula soluto puede ser una solucion, una solucion se puede clasificar cantidad de soluto, un coloide es mezcla hererogenea, unidades quimicas como Normalidad, un coloide se clasifican en soles, mezcla homogenea se expresan segun su concentracion, segun su estado fisico como liquido, cantidad de soluto como sobresaturada, mezcla homogenea se caracterizan por su solubilidad, unidades fisicas como ppm