Warning:
JavaScript is turned OFF. None of the links on this page will work until it is reactivated.
If you need help turning JavaScript On, click here.
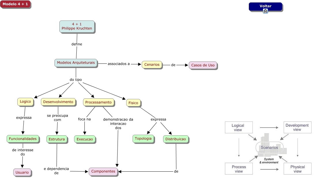
Esse mapa conceitual, produzido no IHMC CmapTools, tem a informação relacionada a: visao4+1, Modelos Arquiteturais do tipo Desenvolvimento, Modelos Arquiteturais do tipo Logico, Modelos Arquiteturais associados a Cenarios, Processamento demonstracao da interacao dos Componentes, Fisico expressa Distribuicao, Fisico expressa Topologia, Processamento foca na Execucao, Cenarios de Casos de Uso, Modelos Arquiteturais do tipo Processamento, Desenvolvimento se preocupa com Estrutura, Modelos Arquiteturais do tipo Fisico, Estrutura e dependencia de Componentes, Funcionalidades de interesse do Usuario, 4 + 1 Philippe Kruchten define Modelos Arquiteturais, Logico expressa Funcionalidades, Distribuicao de Componentes