Warning:
JavaScript is turned OFF. None of the links on this page will work until it is reactivated.
If you need help turning JavaScript On, click here.
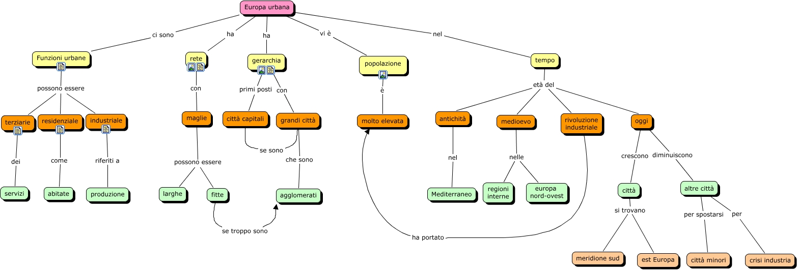
Questa Cmap, creata con IHMC CmapTools, contiene informazioni relative a: geografia, città capitali se sono grandi città, altre città per crisi industria, Europa urbana nel tempo, gerarchia con grandi città, popolazione è molto elevata, maglie possono essere fitte, industriale riferiti a produzione, Europa urbana ha rete, maglie possono essere larghe, tempo età del medioevo, Europa urbana ha gerarchia, città si trovano est Europa, Funzioni urbane possono essere industriale, Funzioni urbane possono essere residenziale, medioevo nelle regioni interne, Europa urbana vi è popolazione, fitte se troppo sono agglomerati, tempo età del antichità, oggi diminuiscono altre città, Funzioni urbane possono essere terziarie