Warning:
JavaScript is turned OFF. None of the links on this page will work until it is reactivated.
If you need help turning JavaScript On, click here.
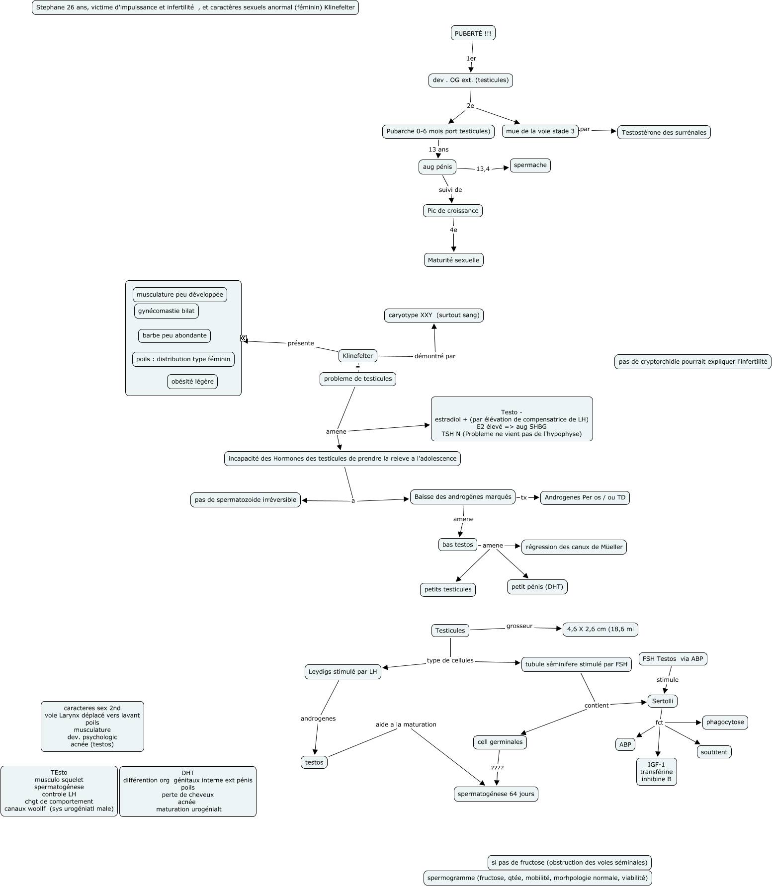
Cette carte conceptuelle, cree avec IHMC CmapTools, contient des informations liees a : retour2, tubule séminifere stimulé par FSH contient cell germinales, Sertolli fct ABP, tubule séminifere stimulé par FSH contient Sertolli, incapacité des Hormones des testicules de prendre la releve a l'adolescence a pas de spermatozoide irréversible, Testicules type de cellules tubule séminifere stimulé par FSH, probleme de testicules amene incapacité des Hormones des testicules de prendre la releve a l'adolescence, dev . OG ext. (testicules) 2e mue de la voie stade 3, Testicules grosseur 4,6 X 2,6 cm (18,6 ml, bas testos amene régression des canux de Müeller, bas testos amene petit pénis (DHT), aug pénis 13,4 spermache, incapacité des Hormones des testicules de prendre la releve a l'adolescence a Baisse des androgènes marqués, Klinefelter démontré par caryotype XXY (surtout sang), cell germinales ???? spermatogénese 64 jours, Klinefelter = probleme de testicules, Baisse des androgènes marqués tx Androgenes Per os / ou TD, Sertolli fct soutitent, mue de la voie stade 3 par Testostérone des surrénales, Baisse des androgènes marqués amene bas testos, Pic de croissance 4e Maturité sexuelle