Warning:
JavaScript is turned OFF. None of the links on this page will work until it is reactivated.
If you need help turning JavaScript On, click here.
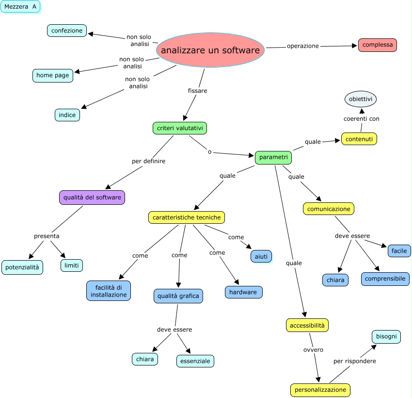
Questa Mappa Concettuale ha informazioni correlate a: Analizzare un software-Mezzera A, parametri quale contenuti, accessibilità ovvero personalizzazione, contenuti coerenti con obiettivi, caratteristiche tecniche come facilità di installazione, parametri quale accessibilità, analizzare un software fissare criteri valutativi, qualità del software presenta limiti, caratteristiche tecniche come aiuti, qualità grafica deve essere chiara, analizzare un software non solo analisi home page, personalizzazione per rispondere bisogni, analizzare un software non solo analisi confezione, caratteristiche tecniche come hardware, parametri quale comunicazione, parametri quale caratteristiche tecniche, criteri valutativi per definire qualità del software, criteri valutativi o parametri, comunicazione deve essere chiara, comunicazione deve essere facile, qualità del software presenta potenzialità