Warning:
JavaScript is turned OFF. None of the links on this page will work until it is reactivated.
If you need help turning JavaScript On, click here.
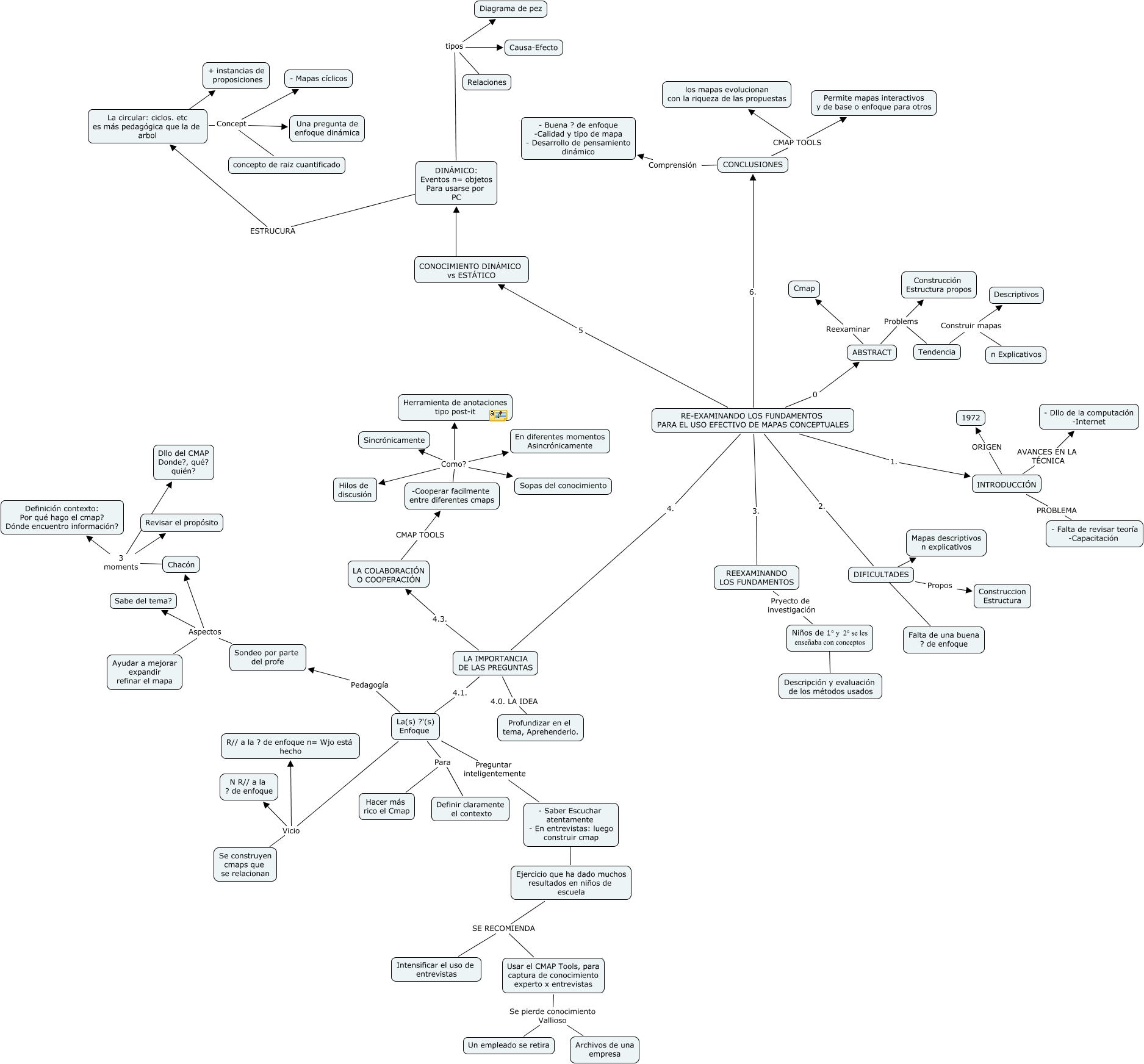
Este Cmap, tiene información relacionada con: Reexaminando los fundamentos para el uso de los cmaps, DIFICULTADES Propos Construccion Estructura, La circular: ciclos. etc es más pedagógica que la de arbol Concept concepto de raiz cuantificado, Sondeo por parte del profe Aspectos Chacón, DINÁMICO: Eventos n= objetos Para usarse por PC tipos Relaciones, RE-EXAMINANDO LOS FUNDAMENTOS PARA EL USO EFECTIVO DE MAPAS CONCEPTUALES 6. CONCLUSIONES, DINÁMICO: Eventos n= objetos Para usarse por PC ESTRUCURA La circular: ciclos. etc es más pedagógica que la de arbol, La(s) ?'(s) Enfoque Para Hacer más rico el Cmap, La(s) ?'(s) Enfoque Pedagogía Sondeo por parte del profe, Ejercicio que ha dado muchos resultados en niños de escuela SE RECOMIENDA Usar el CMAP Tools, para captura de conocimiento experto x entrevistas, DIFICULTADES ???? Mapas descriptivos n explicativos, Tendencia Construir mapas Descriptivos, DIFICULTADES ???? Falta de una buena ? de enfoque, RE-EXAMINANDO LOS FUNDAMENTOS PARA EL USO EFECTIVO DE MAPAS CONCEPTUALES 4. LA IMPORTANCIA DE LAS PREGUNTAS, RE-EXAMINANDO LOS FUNDAMENTOS PARA EL USO EFECTIVO DE MAPAS CONCEPTUALES 5 CONOCIMIENTO DINÁMICO vs ESTÁTICO, La(s) ?'(s) Enfoque Preguntar inteligentemente - Saber Escuchar atentamente - En entrevistas: luego construir cmap, Chacón 3 moments Revisar el propósito, -Cooperar facilmente entre diferentes cmaps Como? Hilos de discusión, Sondeo por parte del profe Aspectos Sabe del tema?, LA COLABORACIÓN O COOPERACIÓN CMAP TOOLS -Cooperar facilmente entre diferentes cmaps, CONCLUSIONES Comprensión - Buena ? de enfoque -Calidad y tipo de mapa - Desarrollo de pensamiento dinámico