Warning:
JavaScript is turned OFF. None of the links on this page will work until it is reactivated.
If you need help turning JavaScript On, click here.
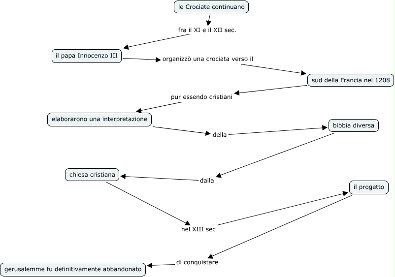
Questa Cmap, creata con IHMC CmapTools, contiene informazioni relative a: Le crociate, il papa Innocenzo III organizzò una crociata verso il sud della Francia nel 1208, le Crociate continuano fra il XI e il XII sec. il papa Innocenzo III, bibbia diversa dalla chiesa cristiana, chiesa cristiana nel XIII sec il progetto, il progetto di conquistare gerusalemme fu definitivamente abbandonato, elaborarono una interpretazione della bibbia diversa, sud della Francia nel 1208 pur essendo cristiani elaborarono una interpretazione