Warning:
JavaScript is turned OFF. None of the links on this page will work until it is reactivated.
If you need help turning JavaScript On, click here.
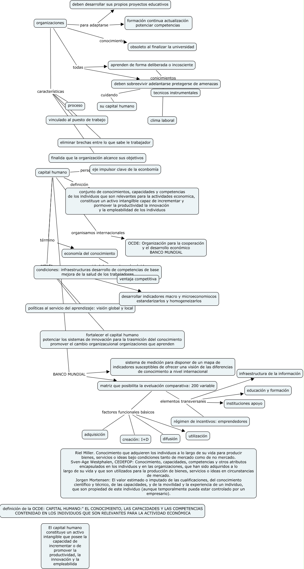
Este Cmap, tiene información relacionada con: teoría del capital humano, aprenden de forma deliberada o incosciente conicimientos clima laboral, organizaciones características finalida que la organización alcance sus objetivos, capital humano estado fortalecer el capital humano potenciar los sistemas de innovación para la trasmición ddel conocimiento promover el cambio organizacuional organizaciones que aprenden, capital humano definición conjunto de conocimientos, capacidades y competencias de los individuos que son relevantes para la actividades economica, constituye un activo intangilble capaz de incrementar y pormover la productividad la innovación y la empleabilidad de los individuos, organizaciones todas deben sobreevivir adelantarse pretegerse de amenazas, aprenden de forma deliberada o incosciente conicimientos tecnicos instrumentales, capital humano término economía del conocimiento, matriz que posibilita la eveluación comparativa: 200 variable elementos transversales régimen de incentivos: emprendedores, capital humano estado condiciones: infraestructuras desarrollo de competencias de base mejora de la salud de los trabajadores, organizaciones todas aprenden de forma deliberada o incosciente, matriz que posibilita la eveluación comparativa: 200 variable elementos transversales educación y formación, capital humano organisamos internacionales OCDE: Organización para la cooperación y el desarrollo económico BANCO MUNDIAL, matriz que posibilita la eveluación comparativa: 200 variable factores funcionales básicos utilización, matriz que posibilita la eveluación comparativa: 200 variable factores funcionales básicos adquisición, capital humano estado desarrollar indicadores macro y microeconomiocos estandarizarlos y homogeneizarlos, organizaciones conocimiento obsoleto al finalizar la universidad, matriz que posibilita la eveluación comparativa: 200 variable factores funcionales básicos difusión, economía del conocimiento capacidad de aprender más rápido ventaja competitiva, organizaciones para adaptarse formación continua actualización potenciar competencias, matriz que posibilita la eveluación comparativa: 200 variable elementos transversales instituciones apoyo