Warning:
JavaScript is turned OFF. None of the links on this page will work until it is reactivated.
If you need help turning JavaScript On, click here.
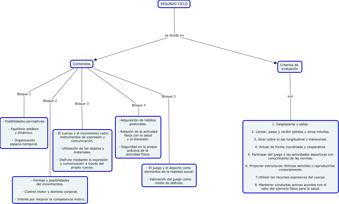
Este Cmap, tiene información relacionada con: Segundo ciclo, Contenidos Bloque 3 - El cuerpo y el movimiento como instrumentos de expresión y comunicación. - Utilización de los objetos y materiales. - Disfrute mediante la expresión y comunicación a través del propio cuerpo., Contenidos Bloque 2 - Formas y posibilidades del movimientos. - Control motor y dominio corporal. - Interés por mejorar la competencia motriz., Contenidos Bloque 1 - Posibilidades perceptivas. - Equilibrio estático y dinámico. - Organización espacio-temporal., Contenidos Bloque 4 -Adquisición de hábitos posturales. - Relación de la actividad física con la salud y el bienestar. - Seguridad en la propia práctica de la actividad física., Criterios de evaluación son 1. Desplazarse y saltar. 2. Lanzar, pasar y recibir pelotas u otros móviles. 3. Girar sobre el eje longitudinal y transversal. 4. Actuar de forma coordniada y cooperativa. 5. Participar del juego y las actividades deportivas con conocimiento de las normas. 6. Proponer estructuras rítmicas sencillas y reproducirlas corporalmente. 7.Utilizar los recursos expresivos del cuerpo. 8. Mantener conductas activas acordes con el valor del ejercicio físico para la salud., SEGUNDO CICLO se divide en Criterios de evaluación, SEGUNDO CICLO se divide en Contenidos, Contenidos Bloque 5 - El juego y el deporte como elementos de la realidad social. - Valoración del juego como medio de disfrute.