Warning:
JavaScript is turned OFF. None of the links on this page will work until it is reactivated.
If you need help turning JavaScript On, click here.
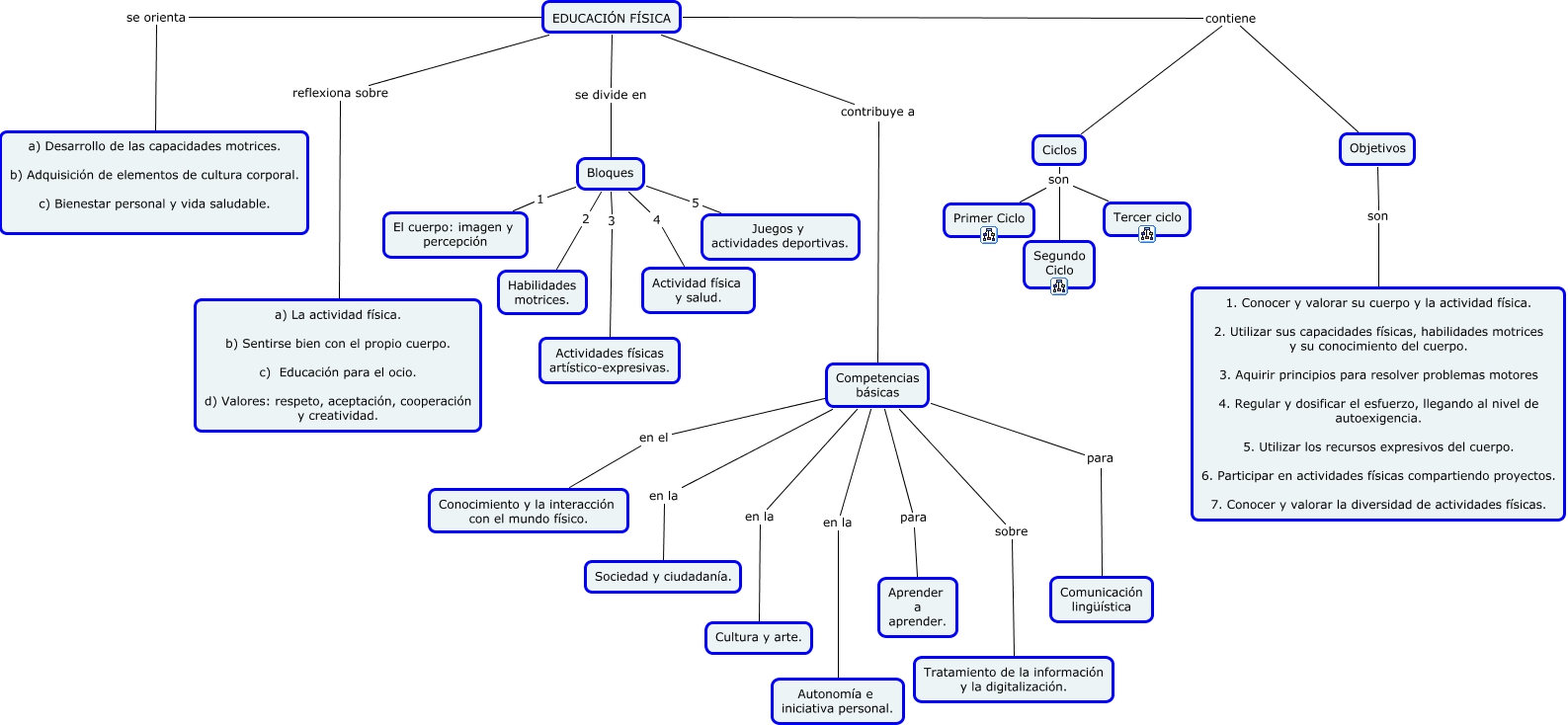
Este Cmap, tiene información relacionada con: Educación física, Competencias básicas en la Cultura y arte., EDUCACIÓN FÍSICA se orienta a) Desarrollo de las capacidades motrices. b) Adquisición de elementos de cultura corporal. c) Bienestar personal y vida saludable., Bloques 5 Juegos y actividades deportivas., Competencias básicas para Comunicación lingüística, EDUCACIÓN FÍSICA contribuye a Competencias básicas, Competencias básicas en la Autonomía e iniciativa personal., Bloques 4 Actividad física y salud., EDUCACIÓN FÍSICA contiene Objetivos, Competencias básicas en el Conocimiento y la interacción con el mundo físico., Bloques 2 Habilidades motrices., EDUCACIÓN FÍSICA se divide en Bloques, Objetivos son 1. Conocer y valorar su cuerpo y la actividad física. 2. Utilizar sus capacidades físicas, habilidades motrices y su conocimiento del cuerpo. 3. Aquirir principios para resolver problemas motores 4. Regular y dosificar el esfuerzo, llegando al nivel de autoexigencia. 5. Utilizar los recursos expresivos del cuerpo. 6. Participar en actividades físicas compartiendo proyectos. 7. Conocer y valorar la diversidad de actividades físicas., EDUCACIÓN FÍSICA contiene Ciclos, Bloques 3 Actividades físicas artístico-expresivas., Ciclos son Primer Ciclo, Ciclos son Tercer ciclo, EDUCACIÓN FÍSICA reflexiona sobre a) La actividad física. b) Sentirse bien con el propio cuerpo. c) Educación para el ocio. d) Valores: respeto, aceptación, cooperación y creatividad., Competencias básicas para Aprender a aprender., Competencias básicas en la Sociedad y ciudadanía., Competencias básicas sobre Tratamiento de la información y la digitalización.