WARNING:
JavaScript is turned OFF. None of the links on this concept map will
work until it is reactivated.
If you need help turning JavaScript On, click here.
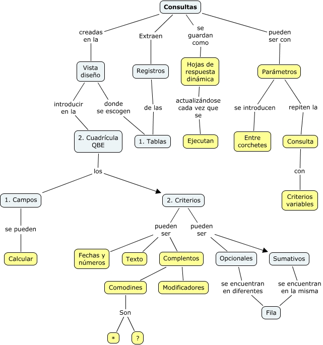
Este Cmap, tiene información relacionada con: Consultas, 2. Criterios pueden ser Complentos, 2. Criterios pueden ser Sumativos, Vista diseño introducir en la 2. Cuadrícula QBE, Hojas de respuesta dinámica actualizándose cada vez que se Ejecutan, Parámetros se introducen Entre corchetes, Consultas pueden ser con Parámetros, 2. Criterios pueden ser Fechas y números, Complentos Comodines, Opcionales se encuentran en diferentes Fila, Consultas Extraen Registros, Consulta con Criterios variables, Complentos Modificadores, 1. Campos se pueden Calcular, Consultas creadas en la Vista diseño, Comodines Son ?, 2. Criterios pueden ser Opcionales, Parámetros repiten la Consulta, Sumativos se encuentran en la misma Fila, Vista diseño donde se escogen 1. Tablas, Comodines Son *