Warning:
JavaScript is turned OFF. None of the links on this page will work until it is reactivated.
If you need help turning JavaScript On, click here.
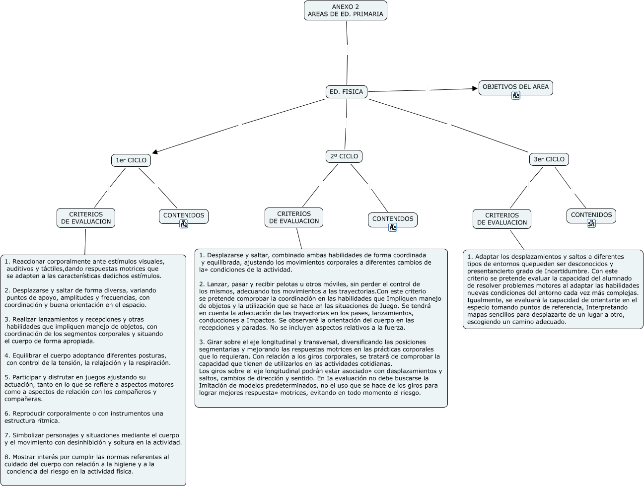
Este Cmap, tiene información relacionada con: ed fisica anexo2, CRITERIOS DE EVALUACION 1. Reaccionar corporalmente ante estímulos visuales, auditivos y táctiles,dando respuestas motrices que se adapten a las características dedichos estímulos. 2. Desplazarse y saltar de forma diversa, variando puntos de apoyo, amplitudes y frecuencias, con coordinación y buena orientación en el espacio. 3. Realizar lanzamientos y recepciones y otras habilidades que impliquen manejo de objetos, con coordinación de los segmentos corporales y situando el cuerpo de forma apropiada. 4. Equilibrar el cuerpo adoptando diferentes posturas, con control de la tensión, la relajación y la respiración. 5. Participar y disfrutar en juegos ajustando su actuación, tanto en lo que se refiere a aspectos motores como a aspectos de relación con los compañeros y compañeras. 6. Reproducir corporalmente o con instrumentos una estructura rítmica. 7. Simbolizar personajes y situaciones mediante el cuerpo y el movimiento con desinhibición y soltura en la actividad. 8. Mostrar interés por cumplir las normas referentes al cuidado del cuerpo con relación a la higiene y a la conciencia del riesgo en la actividad física., 2º CICLO CRITERIOS DE EVALUACION, CRITERIOS DE EVALUACION ???? 1. Desplazarse y saltar, combinado ambas habilidades de forma coordinada y equilibrada, ajustando los movimientos corporales a diferentes cambios de la» condiciones de la actividad. 2. Lanzar, pasar y recibir pelotas u otros móviles, sin perder el control de los mismos, adecuando tos movimientos a las trayectorias.Con este criterio se pretende comprobar la coordinación en las habilidades que Impliquen manejo de objetos y la utilización que se hace en las situaciones de Juego. Se tendrá en cuenta la adecuación de las trayectorias en los pases, lanzamientos, conducciones a Impactos. Se observaré la orientación del cuerpo en las recepciones y paradas. No se incluyen aspectos relativos a la fuerza. 3. Girar sobre el eje longitudinal y transversal, diversificando las posiciones segmentarias y mejorando las respuestas motrices en las prácticas corporales que lo requieran. Con relación a los giros corporales, se tratará de comprobar la capacidad que tienen de utilizarlos en las actividades cotidianas. Los giros sobre el eje longitudinal podrán estar asociado» con desplazamientos y saltos, cambios de dirección y sentido. En Ia evaluación no debe buscarse la Imitación de modelos predeterminados, no el uso que se hace de los giros para lograr mejores respuesta» motrices, evitando en todo momento el riesgo., 1er CICLO CONTENIDOS, 1er CICLO CRITERIOS DE EVALUACION, 2º CICLO CONTENIDOS, 3er CICLO CRITERIOS DE EVALUACION, ED. FISICA 1er CICLO, ED. FISICA 3er CICLO, 3er CICLO CONTENIDOS, ANEXO 2 AREAS DE ED. PRIMARIA ED. FISICA, CRITERIOS DE EVALUACION ???? 1. Adaptar los desplazamientos y saltos a diferentes tipos de entornos quepueden ser desconocidos y presentancierto grado de Incertidumbre. Con este criterio se pretende evaluar la capacidad del alumnado de resolver problemas motores al adaptar las habilidades nuevas condiciones del entorno cada vez más complejas. Igualmente, se evaluará la capacidad de orientarte en el especio tomando puntos de referencia, Interpretando mapas sencillos para desplazarte de un lugar a otro, escogiendo un camino adecuado., ED. FISICA OBJETIVOS DEL AREA, ED. FISICA 2º CICLO