Warning:
JavaScript is turned OFF. None of the links on this page will work until it is reactivated.
If you need help turning JavaScript On, click here.
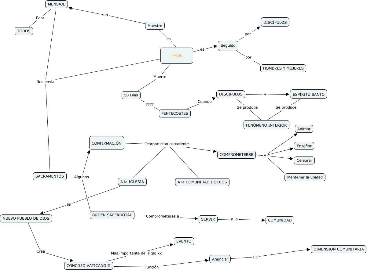
Este Cmap, tiene información relacionada con: Sin Título 1, 50 Dias ???? PENTECOSTES, COMPROMETERSE A Enseñar, MENSAJE Para TODOS, PENTECOSTES Cuando DISCIPULOS, CONFIRMACIÓN Icorporacion consciente COMPROMETERSE, CONCILIO VATICANO II Función Anunciar, Maestro es JESÚS, CONFIRMACIÓN Icorporacion consciente A la IGLESIA, JESÚS Nos envia SACRAMENTOS, CONFIRMACIÓN Icorporacion consciente A la COMUNIDAD DE DIOS, Anunciar DE DIMENSION COMUNITARIA, COMPROMETERSE A Mantener la unidad, DISCIPULOS Se produce FENÓMENO INTERIOR, SERVIR a la COMUNIDAD, NUEVO PUEBLO DE DIOS Crea CONCILIO VATICANO II, Seguido por HOMBRES Y MUJERES, Maestro un MENSAJE, SACRAMENTOS Algunos CONFIRMACIÓN, ORDEN SACERDOTAL Comprometerse a SERVIR, ESPÍRITU SANTO Se produce FENÓMENO INTERIOR