Warning:
JavaScript is turned OFF. None of the links on this page will work until it is reactivated.
If you need help turning JavaScript On, click here.
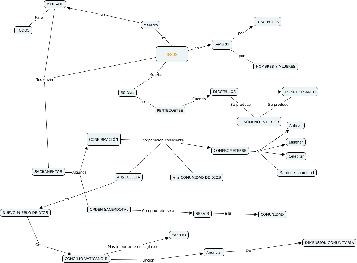
Este Cmap, tiene información relacionada con: TEma5 (Rebeca y Guillermo V.), 50 Dias son PENTECOSTES, CONFIRMACIÓN Icorporacion consciente COMPROMETERSE, PENTECOSTES Cuando DISCIPULOS, MENSAJE Para TODOS, COMPROMETERSE A Enseñar, Maestro es JESÚS, CONCILIO VATICANO II Función Anunciar, CONFIRMACIÓN Icorporacion consciente A la IGLESIA, Anunciar DE DIMENSION COMUNITARIA, CONFIRMACIÓN Icorporacion consciente A la COMUNIDAD DE DIOS, JESÚS Nos envia SACRAMENTOS, DISCIPULOS Se produce FENÓMENO INTERIOR, COMPROMETERSE A Mantener la unidad, NUEVO PUEBLO DE DIOS Crea CONCILIO VATICANO II, SERVIR a la COMUNIDAD, Seguido por HOMBRES Y MUJERES, Maestro un MENSAJE, DISCIPULOS + ESPÍRITU SANTO, ESPÍRITU SANTO Se produce FENÓMENO INTERIOR, ORDEN SACERDOTAL Comprometerse a SERVIR