Warning:
JavaScript is turned OFF. None of the links on this page will work until it is reactivated.
If you need help turning JavaScript On, click here.
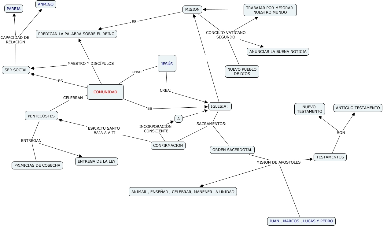
Este Cmap, tiene información relacionada con: tema5 ( miguel y eloy), JESÚS CREA: IGLESIA:, ORDEN SACERDOTAL MISION DE APOSTOLES JUAN , MARCOS , LUCAS Y PEDRO, CONFIRMACION INCORPORACION CONSCIENTE A, COMUNIDAD CELEBRAN PENTECOSTÉS, JESÚS crea: COMUNIDAD, TESTAMENTOS SON NUEVO TESTAMENTO, TESTAMENTOS SON ANTIGUO TESTAMENTO, IGLESIA: MISION, ORDEN SACERDOTAL MISION DE APOSTOLES ANIMAR , ENSEÑAR , CELEBRAR, MANENER LA UNIDAD, MISION CONCILIO VATICANO SEGUNDO NUEVO PUEBLO DE DIOS, ORDEN SACERDOTAL MISION DE APOSTOLES TESTAMENTOS, COMUNIDAD ES SER SOCIAL, TRABAJAR POR MEJORAR NUESTRO MUNDO MISION, COMUNIDAD MAESTRO Y DISCÍPULOS SER SOCIAL, COMUNIDAD MAESTRO Y DISCÍPULOS PREDICAN LA PALABRA SOBRE EL REINO, MISION ES PREDICAN LA PALABRA SOBRE EL REINO, PENTECOSTÉS ENTREGAN PRIMICIAS DE COSECHA, CONFIRMACION ESPIRITU SANTO BAJA A A TI PENTECOSTÉS, MISION CONCILIO VATICANO SEGUNDO TRABAJAR POR MEJORAR NUESTRO MUNDO, COMUNIDAD ES IGLESIA: