Warning:
JavaScript is turned OFF. None of the links on this page will work until it is reactivated.
If you need help turning JavaScript On, click here.
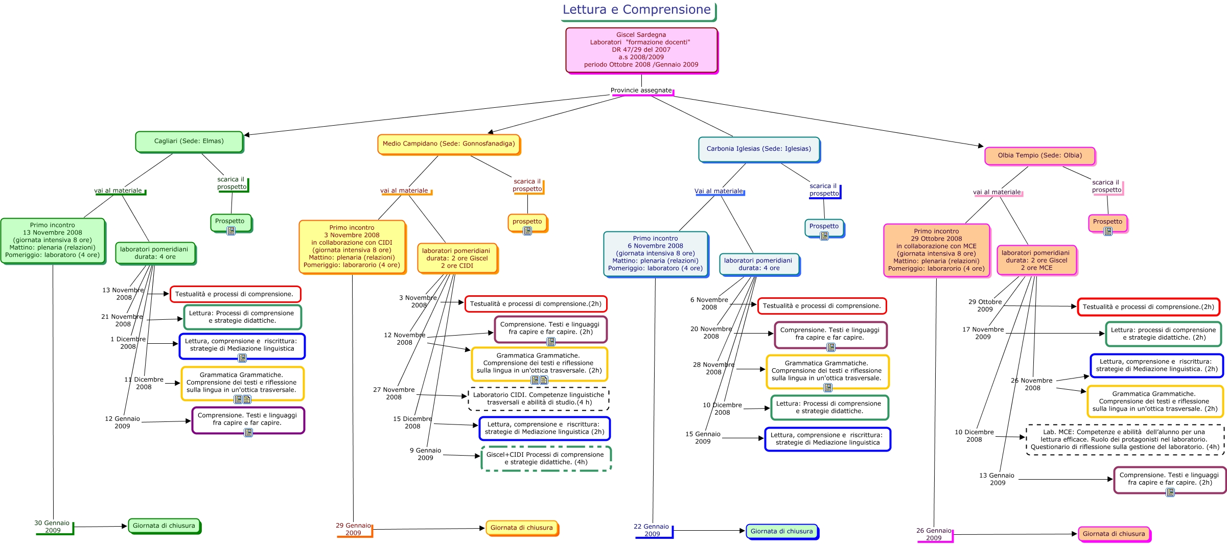
Questa Cmap, creata con IHMC CmapTools, contiene informazioni relative a: laboratori GiscelSardegna Del 47-29, laboratori pomeridiani durata: 2 ore Giscel 2 ore MCE 10 Dicembre 2008 Lab. MCE: Competenze e abilità dell’alunno per una lettura efficace. Ruolo dei protagonisti nel laboratorio. Questionario di riflessione sulla gestione del laboratorio. (4h), laboratori pomeridiani durata: 2 ore Giscel 2 ore CIDI 27 Novembre 2008 Laboratorio CIDI. Competenze linguistiche trasversali e abilità di studio.(4 h), laboratori pomeridiani durata: 4 ore 15 Gennaio 2009 Lettura, comprensione e riscrittura: strategie di Mediazione linguistica, laboratori pomeridiani durata: 4 ore 20 Novembre 2008 Comprensione. Testi e linguaggi fra capire e far capire., laboratori pomeridiani durata: 4 ore 21 Novembre 2008 Lettura: Processi di comprensione e strategie didattiche., Cagliari (Sede: Elmas) scarica il prospetto Prospetto, laboratori pomeridiani durata: 2 ore Giscel 2 ore CIDI 12 Novembre 2008 Grammatica Grammatiche. Comprensione dei testi e riflessione sulla lingua in un'ottica trasversale. (2h), Giscel Sardegna Laboratori "formazione docenti" DR 47/29 del 2007 a.s 2008/2009 periodo Ottobre 2008 /Gennaio 2009 Provincie assegnate Olbia Tempio (Sede: Olbia), Primo incontro 6 Novembre 2008 (giornata intensiva 8 ore) Mattino: plenaria (relazioni) Pomeriggio: laboratoro (4 ore) 22 Gennaio 2009 Giornata di chiusura, laboratori pomeridiani durata: 2 ore Giscel 2 ore CIDI 12 Novembre 2008 Comprensione. Testi e linguaggi fra capire e far capire. (2h), Olbia Tempio (Sede: Olbia) scarica il prospetto Prospetto, Cagliari (Sede: Elmas) vai al materiale laboratori pomeridiani durata: 4 ore, laboratori pomeridiani durata: 4 ore 11 Dicembre 2008 Grammatica Grammatiche. Comprensione dei testi e riflessione sulla lingua in un'ottica trasversale., Carbonia Iglesias (Sede: Iglesias) scarica il prospetto Prospetto, laboratori pomeridiani durata: 4 ore 13 Novembre 2008 Testualità e processi di comprensione., Medio Campidano (Sede: Gonnosfanadiga) scarica il prospetto prospetto, laboratori pomeridiani durata: 2 ore Giscel 2 ore MCE 17 Novembre 2009 Lettura: processi di comprensione e strategie didattiche. (2h), Olbia Tempio (Sede: Olbia) vai al materiale Primo incontro 29 Ottobre 2008 in collaborazione con MCE (giornata intensiva 8 ore) Mattino: plenaria (relazioni) Pomeriggio: laborarorio (4 ore), Cagliari (Sede: Elmas) vai al materiale Primo incontro 13 Novembre 2008 (giornata intensiva 8 ore) Mattino: plenaria (relazioni) Pomeriggio: laboratoro (4 ore), Giscel Sardegna Laboratori "formazione docenti" DR 47/29 del 2007 a.s 2008/2009 periodo Ottobre 2008 /Gennaio 2009 Provincie assegnate Carbonia Iglesias (Sede: Iglesias)