Warning:
JavaScript is turned OFF. None of the links on this page will work until it is reactivated.
If you need help turning JavaScript On, click here.
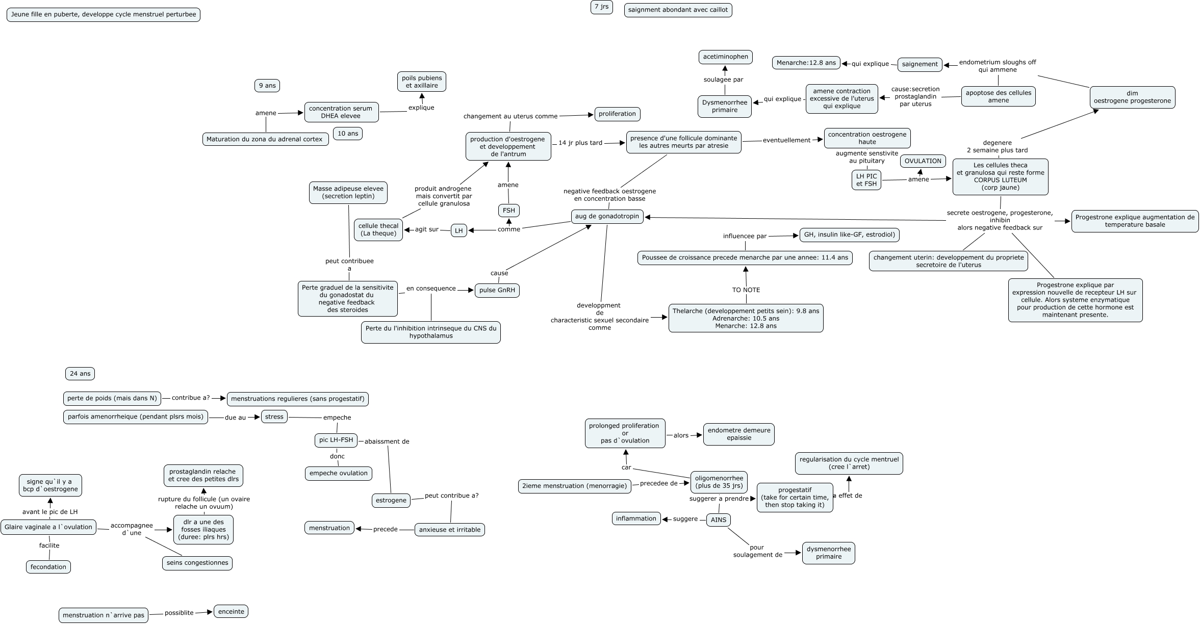
Cette carte conceptuelle, cree avec IHMC CmapTools, contient des informations liees a : app1-aller, Les cellules theca et granulosa qui reste forme CORPUS LUTEUM (corp jaune) degenere 2 semaine plus tard dim oestrogene progesterone, Poussee de croissance precede menarche par une annee: 11.4 ans influencee par GH, insulin like-GF, estrodiol), saignement qui explique Menarche:12.8 ans, presence d'une follicule dominante les autres meurts par atresie negative feedback oestrogene en concentration basse aug de gonadotropin, Perte graduel de la sensitivite du gonadostat du negative feedback des steroides en consequence pulse GnRH, LH PIC et FSH amene Les cellules theca et granulosa qui reste forme CORPUS LUTEUM (corp jaune), Maturation du zona du adrenal cortex amene concentration serum DHEA elevee, concentration serum DHEA elevee explique poils pubiens et axillaire, dlr a une des fosses iliaques (duree: plrs hrs) rupture du follicule (un ovaire relache un ovuum) prostaglandin relache et cree des petites dlrs, anxieuse et irritable precede menstruation, presence d'une follicule dominante les autres meurts par atresie eventuellement concentration oestrogene haute, pic LH-FSH donc empeche ovulation, dim oestrogene progesterone endometrium sloughs off qui ammene apoptose des cellules amene, oligomenorrhee (plus de 35 jrs) suggerer a prendre progestatif (take for certain time, then stop taking it), Dysmenorrhee primaire soulagee par acetiminophen, Glaire vaginale a l`ovulation accompagnee d`une dlr a une des fosses iliaques (duree: plrs hrs), FSH amene production d'oestrogene et developpement de l'antrum, Perte du l'inhibition intrinseque du CNS du hypothalamus en consequence pulse GnRH, AINS suggere inflammation, parfois amenorrheique (pendant plsrs mois) due au stress